欢迎来到乐鱼网页版登录入口网站!1.服务多对一咨询
您的专属项目团队,与国内心血管科室深度合作
2严控风险保障质量
严格按照SOP规范操作,为您的项目推进保障护航
3全程透明真实可靠
服务全程可监控、可溯源,项目进度定期汇报
4一站式服务 可全程托管 可自己参与
服务覆盖面广,基本满足临床前研究的需求,可全程或部分参与项目
服务内容:

案例展示
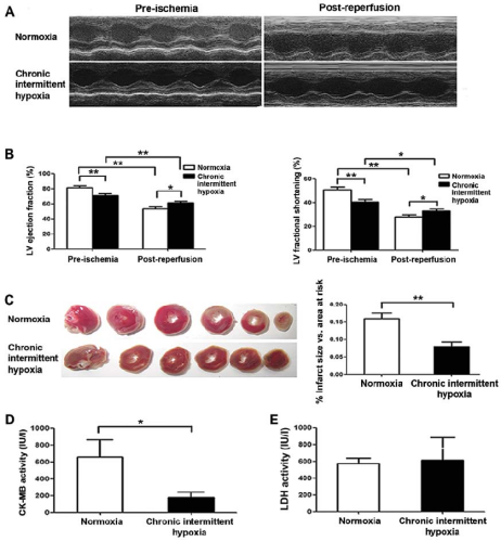
心肌缺血/再灌注模型
项目背景:
心肌梗死(MI)是心血管疾病的死因之一,表现为心肌的缺血性坏死。在小鼠和大鼠模型中结扎左冠状动脉前降支(LAD)用来模拟心肌梗死相关的缺血情况。结扎手术造模的重复性更高,并减少了手术并发症的风险。
案例展示:
