欢迎来到乐鱼网页版登录入口网站!各位读者好,今天为大家带来一篇在国自然热点糖酵解和代谢重编程的基础上结合了包括蛋白质组和代谢组在内的多组学分析进行研究的高分文章,是由国外研究团队2024年11月4日在Nature Communications发表的,题为“PTPRK regulates glycolysis and de novo lipogenesis to promote hepatocyte metabolic reprogramming in obesity”。揭示了PTPRK在调节肥胖肝糖酵解、脂质代谢和肿瘤发展中的重要作用。

现代饮食和生活方式对人体能量平衡控制机制构成挑战。肥胖是一种代谢性疾病,与肝脏代谢紊乱密切相关。肥胖状态下,肝脏会发生代谢重编程,包括脂肪积累、糖酵解和从头脂肪生成的增强,可能发展为代谢功能障碍相关的脂肪性肝病(MASLD)以及肝细胞癌(HCC)。在这个过程中,肝脏的蛋白酪氨酸磷酸酶(PTPs)表达失调,但此前缺乏对肥胖状态下肝脏PTPs的综合研究。其中PTPRK是一种跨膜受体,其在细胞信号传导中的作用尚未明确。
该研究发现肥胖会导致PTPRK在脂肪肝细胞中增加,并与PPARγ诱导的脂肪生成信号正相关。通过对小鼠和细胞模型的研究,发现PTPRK缺失可减轻体重增加和肝脏脂肪积累,其通过调节果糖-1,6-二磷酸酶1和糖酵解影响代谢重编程,促进肝细胞的糖酵解和脂肪生成,还与肝脏肿瘤发展有关。研究揭示了PTPRK在肥胖相关肝脏疾病中的关键作用,为治疗提供了潜在靶点。
研究框架:
1. 研究问题
肥胖导致肝脏代谢紊乱,作者关注蛋白酪氨酸磷酸酶(PTPs)在其中的作用,尤其是PTPRK。
2. 研究思路
研究PTPRK在肥胖相关肝脏疾病中的表达、调控机制及其对代谢和肿瘤发展的影响。3. 研究方法
使用多种小鼠模型和细胞实验,包括基因敲除、过表达、转录组学、蛋白质组学、磷酸化蛋白质组学等技术。
4. 分析数据
通过液相色谱 - 串联质谱分析肝脏样本的蛋白质组和PTP表达模式,结合生物信息学分析确定相关代谢途径和靶点。
5. 得出结论
PTPRK在肥胖相关的肝脏脂肪变性和肿瘤发展中起关键作用,通过调节糖酵解和脂质代谢影响疾病进程,可作为治疗靶点。

结果解析:
1. 肝脏PTP表达在肥胖相关肝损伤中失调
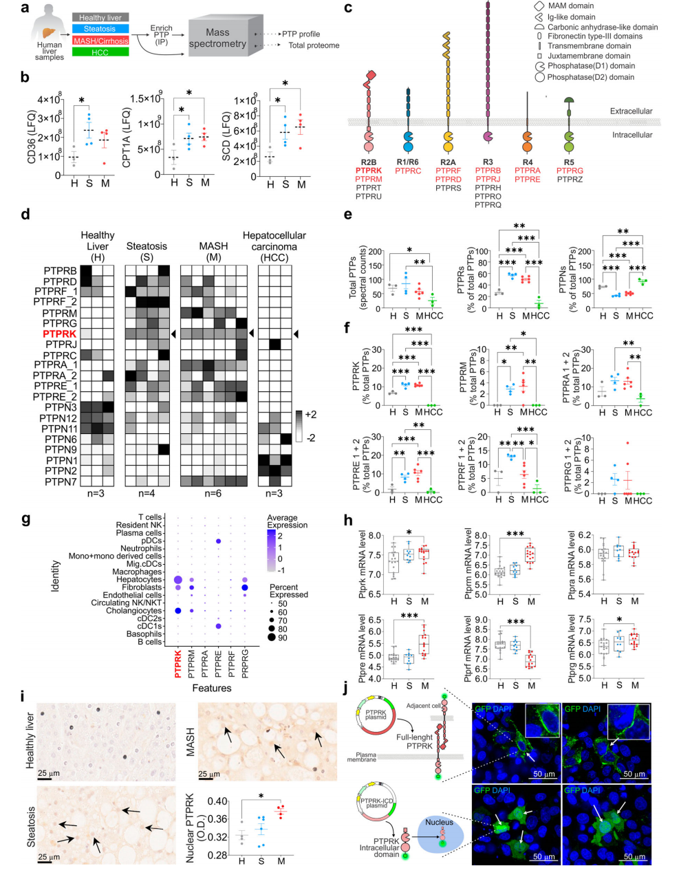
通过对人肝样本进行蛋白质组和PTP表达模式分析,研究者发现不同肝脏疾病阶段蛋白表达和样本异质性存在差异,代谢相关通路存在激活和抑制变化。同时在样本中鉴定出多种PTP蛋白,其中一些在不同疾病阶段表达有差异,此外还发现PTPRK在脂肪变性和MASH的肝脏中表达升高。随着疾病的发作,PTPome的显著重塑表明了其在脂肪积累和肝功能障碍中的潜在致病作用。

2. 肥胖状态下肝细胞PTPRK被诱导表达且与PPARγ正相关
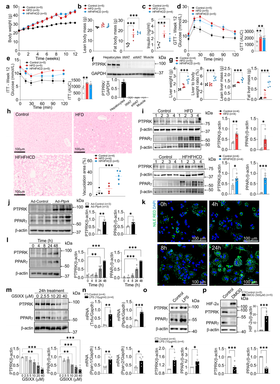
接下来研究者利用构建肥胖小鼠模型来探究PTPRK在肝脏中的作用,结果发现高脂饮食导致体重增加等代谢问题,而PTPRK在肝脏中的表达增强且与PPARγ上调相关,同时PTPRK的转录水平与PPARγ正相关。此外在原代小鼠肝细胞培养中,随着脂质积累,PTPRK和PPARγ蛋白水平增加,且受Notch等多种信号通路的调节。

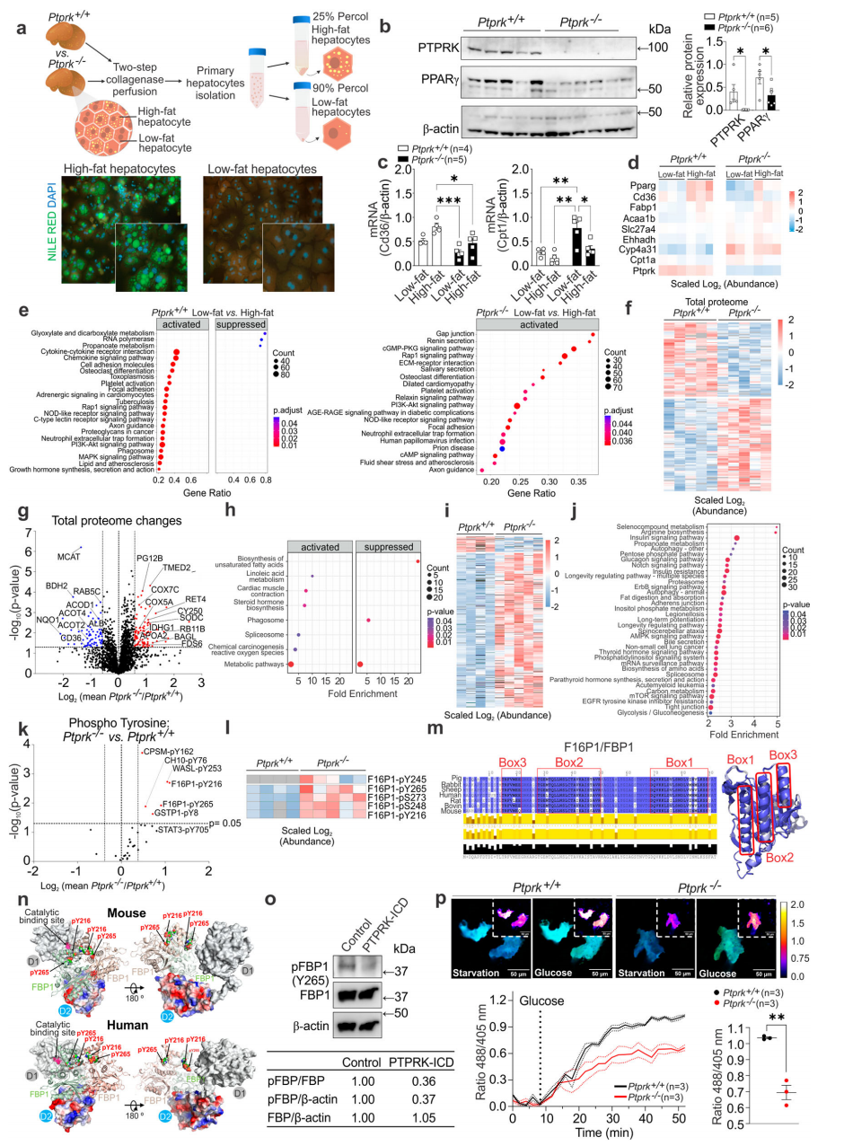
3. PTPRK缺失可减轻小鼠饮食诱导的肥胖、胰岛素抵抗和肝脂肪变性
紧接着研究者用HFHFHCD小鼠对PTPRK的代谢相关性进行评估。结果显示PTPRK基因敲除小鼠在正常饮食下体重和脂肪积累影响较小,但在高脂高糖高胆固醇饮食下,体重、脂肪量、胰岛素水平等指标均显著低于野生型小鼠,且能量消耗增加。同时发现PTPRK缺失小鼠肝脏中脂质积累减少,胰岛素信号通路相关蛋白磷酸化水平改变。

4. 肝细胞营养驱动的代谢重编程受PTPRK表达影响
然后研究者继续通过HFHFHCD小鼠探究受影响的脂肪生成途径。在高脂高糖高胆固醇饮食喂养的小鼠中,PTPRK缺失导致肝脏中PPARγ及其相关脂代谢酶和转录因子表达降低。通过腺病毒介导PTPRK在小鼠肝脏中过表达可逆转PTPRK缺失小鼠的肝脏表型。

5. FBP1是肝细胞脂肪变性过程中PTPRK的底物
后续研究者对不同脂肪含量的肝细胞进行分析,发现PTPRK与PPARγ呈正相关,且PTPRK缺失影响肝细胞中一些与脂肪酸摄取和代谢相关基因的表达。通过RNA - Seq和蛋白质组学分析,发现PTPRK缺失主要影响低脂肪肝细胞中基因的转录,且与多种代谢通路相关。此外研究者鉴定出FBP1是PTPRK的底物,其磷酸化位点在PTPRK缺失的脂肪变性肝细胞中发生改变,且发现PTPRK与FBP1存在相互作用,影响葡萄糖代谢。

6. PTPRK缺失诱导饮食诱导肥胖过程中肝脏的代谢重编程
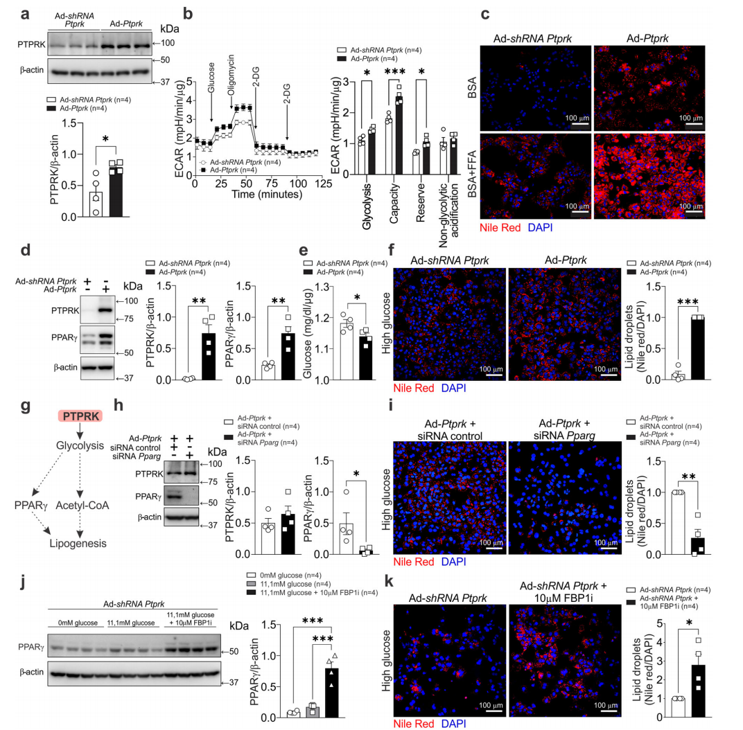
后续研究者在对原代小鼠肝细胞进行PTPRK过表达或沉默培养后发现,PTPRK过表达增加糖酵解活性、细胞外酸化率和脂质积累,PTPRK缺失则相反,且影响相关代谢通路中代谢物的水平。并且与作者的假设一致,FBP1抑制增强了PTPRK敲除的肝细胞中的PPARγ和脂肪积累。

然后研究者进行了代谢物示踪实验,以比较PTK过表达和沉默对肝细胞中糖酵解通量的影响。结果表明糖酵解的后期阶段甘油醛-3-磷酸的转化增强。

此外在高脂高糖高胆固醇饮食喂养的小鼠肝脏中,研究者用质谱法测定小鼠的肝脏代谢物,发现PTPRK缺失影响多种代谢物水平。这些结果提示PTPRK通过刺激糖酵解和PPARγ诱导间接导致脂肪变性,也直接影响脂肪酸酯化和脂质滴形成。

7. PTPRK促进肥胖相关肝癌中的肝细胞转化
研究者在人肝脏样本中发现,PTPRK mRNA表达水平与糖酵解和脂肪生成基因的表达相关,在肿瘤样本中与多种代谢通路激活相关。在小鼠实验中,PTPRK缺失会减少肝脏肿瘤数量和大小,同时在肝癌细胞系中沉默PTPRK可以降低细胞集落形成能力。

研究结论:
PTPRK在肥胖相关的肝脏疾病中起关键作用,其在脂肪肝细胞中上调,与PPARγ诱导的脂肪生成信号正相关。PTPRK通过调节糖酵解和脂质代谢,促进肝细胞代谢重编程,影响肝脏肿瘤的发展。
研究的创新性:
首次揭示了PTPRK在肝脏代谢中的作用,包括其对糖酵解和脂质代谢的调节机制,以及在肝脏肿瘤发展中的作用。
研究的不足之处:
研究主要集中在小鼠模型和细胞系中,缺乏对人类疾病的直接证据。此外,研究没有探讨PTPRK的上游调节机制。
研究展望:
未来的研究可以进一步探讨PTPRK在人类疾病中的作用,以及其上游调节机制。此外,可以研究PTPRK作为治疗靶点的潜力。
研究意义:
本研究为肥胖相关的肝脏疾病的治疗提供了新的靶点和思路,有助于深入了解肝脏代谢的调节机制。