欢迎来到乐鱼网页版登录入口网站!今天分享一篇由荷兰乌德勒支大学与英国伦敦大学团队联合发表于Genome Medicine(IF=10.4,Q1)的多中心临床人群蛋白组+代谢组研究。研究标题:整合代谢组学和蛋白质组学以确定心力衰竭和心房颤动的新型药物靶点。

在心脏疾病的研究中,代谢紊乱是常见的病理特点之一。近期一项基因孟德尔随机化(Mendelian Randomisation, MR)研究,揭示了与心脏疾病相关的35种血浆代谢物,并成功关联了38种可药物靶向的蛋白质,为心脏疾病的药物开发提供了重要的新线索。

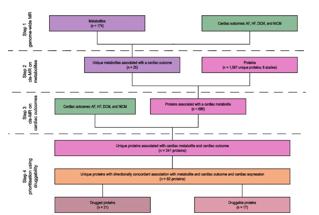
图1 分析步骤流程图

图2 三角测量图
图2说明如何确定一组影响血浆代谢物水平和心脏疾病的稳健方向一致蛋白质。红色加号表示风险增加,蓝色减号表示风险降低。

图3 差异代谢物、蛋白质和结局的注释网络
图3为差异代谢物、蛋白质和结果的注释网络其中代谢物至少有 20% 相关的共同蛋白质,并且属于代谢物类酰基肉碱。优先方向一致的蛋白质用圆圈表示,代谢物用菱形表示,结局用三角形表示。圆圈颜色代表蛋白质的药物性。上调影响用红色箭头显示,下调影响用蓝色箭头显示。缩写:AF = 心房颤动,DCM = 扩张型心肌病,HF心力衰竭,MR = 孟德尔随机化,NICM = 非缺血性心肌病。
1. 心脏疾病的代谢物生物标志物:
l 房颤(AF):17种代谢物与房颤发生密切相关,涉及磷脂酰胆碱、氨基酸、酰基肉碱等多种代谢物。
l 心力衰竭(HF):19种代谢物与心力衰竭相关,磷脂酰胆碱的富集尤为显著(P= 0.029)。
l 扩张型心肌病(DCM): 4种代谢物,特别是酰基肉碱与该病的发生密切相关(P = 0.001)。
l 非缺血性心肌病(NICM): 牛磺酸(taurine)被发现是与NICM关联的代谢物。

图4 全基因组 MR 鉴定出 35 种与一种或多种心脏疾病相关的代谢物
2. 心脏疾病的蛋白生物标志物:
研究中识别了38个药物靶点蛋白,其中11个已有药物靶向(例如,AT1B2,已知靶向药物为地高辛,RET,靶向药物为瑞戈非尼),这些蛋白对代谢物和心脏疾病的影响方向一致,具备潜力成为新药开发的靶点。
l ACES蛋白:与AC代谢物(如丙酰肉碱)相关,且对房颤和心力衰竭具有风险增加作用。
l NEC1蛋白:与多种PC代谢物及AF、HF风险相关,且与胰岛素和葡萄糖代谢的关系可能为心力衰竭管理提供新靶点。

图5 十种多效性蛋白质影响多种心脏疾病结局
3. 代谢通路与生物学机制:
l Ghrelin和GDF15通路在心脏疾病中的作用日益显著,研究发现这些通路对心脏功能和能量代谢有调节作用。
l RET信号通路:与心力衰竭预后密切相关,瑞戈非尼等癌症药物靶向RET,但也可能带来心脏毒性副作用,进一步研究这些靶点的作用机制是未来的关键。
4. 多重靶点蛋白的潜力: 研究还发现了十个具有多重效应的蛋白质,如ACES、APOC3、RET等,它们不仅与多种代谢物相关,还同时影响不同类型的心脏疾病,这些蛋白是潜在的药物靶点。
尽管该研究基于血浆代谢物和蛋白质数据,提供了丰富的信息,但这些数据是否能直接反映心脏组织的实际情况仍然存在不确定性。此外,MR方法无法详细揭示代谢物和蛋白质如何具体影响心脏疾病的生物学机制,这需要进一步的湿实验验证。
这项研究通过代谢物和蛋白质的分析,揭示了35种与心脏疾病相关的代谢物和38种药物靶向蛋白,为心脏疾病的药物开发和药物再利用提供了新的靶点和生物学通路。研究结果不仅为预防和治疗心脏疾病提供了潜在的干预策略,还为临床上的药物选择提供了指导。
通过整合遗传学、代谢组学与蛋白质组学的研究成果,这项研究不仅揭示了心脏疾病的潜在生物标志物,也为未来的药物开发提供了重要的参考依据。
van Vugt M,
Finan C, Chopade S, Providencia R, Bezzina CR, Asselbergs FW, van Setten J,
Schmidt AF. Integrating metabolomics and proteomics to identify novel drug
targets for heart failure and atrial fibrillation. Genome Med. 2024 Oct
21;16(1):120. doi: 10.1186/s13073-024-01395-4