欢迎来到乐鱼网页版登录入口网站!颠覆认知!肾纤维化背后的神秘 “推手” 竟是它?
该篇文章于2024年发表于《Nature
Communications》。Q1,IF,14.7。

一、研究背景
随着对肾脏疾病研究的不断深入,人们逐渐认识到肾纤维化是许多慢性肾脏疾病发展到终末期肾衰竭的共同途径。尽管在肾脏结构和功能随年龄变化以及肾纤维化的发生机制方面已经取得了一定的研究成果,但仍有许多未知领域等待探索。其中,组蛋白翻译后修饰在肾纤维化中的作用就是一个亟待深入研究的方向。组蛋白巴豆酰化是一种新型的组蛋白修饰方式,这种修饰主要发生在组蛋白的赖氨酸残基上,参与基因表达调控等重要的生物学过程。组蛋白巴豆酰化修饰在进化上高度保守,通常出现在转录活跃的染色质区的组蛋白上,并与生殖调控密切相关。巴豆酰化修饰的化学基团是巴豆酰基,由多个代谢过程产生的巴豆酸(前体)通过短链脂肪酸途径转化为巴豆酰辅酶A(供体)形成。在这篇文章中研究旨在探究组蛋白巴豆酰化尤其是H3K9cr 在肾纤维化中的功能,以及 ACSS2 对其调节作用。

二、研究思路
研究人员通过临床样本和动物模型分析发现,组蛋白赖氨酸巴豆酰化(Kcr)在肾脏纤维化中异常升高,且与疾病严重程度正相关。研究重点聚焦于H3K9cr,发现ACSS2可调控其水平并影响肾脏纤维化。通过ChIP-seq和RNA-seq分析,确定IL-1β是H3K9cr调控的关键促炎细胞因子。H3K9cr介导的IL-1β可诱导巨噬细胞极化和肾小管上皮细胞衰老,而ACSS2敲除或抑制可缓解这些现象。最终,抗IL-1β治疗和ACSS2抑制剂处理均能改善肾脏纤维化,为治疗提供了潜在靶点。
三、研究结果
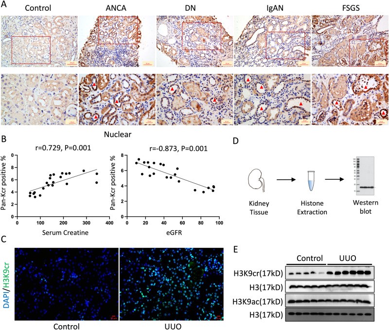
1、 组蛋白Kcr 水平与患者和小鼠 CKD 的严重程度呈正相关
研究人员对慢性肾脏病患者肾活检切片免疫组化分析显示,巴豆酰化赖氨酸(Kcr)主要存在于肾小管上皮细胞,在CKD 患者肾脏中水平高于对照组,与疾病进展正相关,与估算肾小球滤过率负相关。在小鼠单侧输尿管梗阻(UUO)和叶酸肾病(FAN)模型中,Kcr水平升高且定位于细胞核,提取组蛋白分析证实其与肾脏纤维化相关。比较组蛋白H3 残基的 Kcr 和 乙酰化(Kac)水平发现,H3K9cr在肾脏纤维化中显著增加,H3K9ac 稳定,表明其可能有独特作用,同时H3K18cr、H3K27cr 等呈现相反趋势。最后,研究人员决定在进一步研究肾脏纤维化时主要关注H3K9cr 的水平和功能。

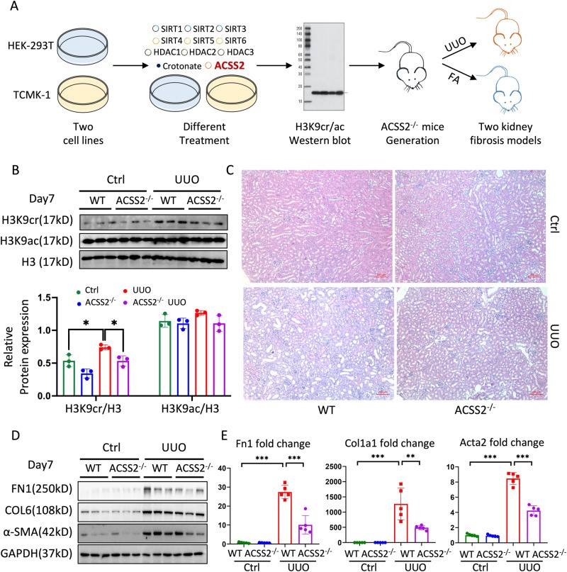
2、 ACSS2 的基因缺失降低了H3K9cr水平并减轻了肾纤维化
组蛋白 Kcr 和Kac 的可逆动态过程受多种相同酶介导,区分其功能颇具挑战。研究人员通过体外实验筛选关键因素,发现ACSS2 过表达能显著提升 H3K9cr 水平且不影响H3K9ac。研究人员利用 CRISPR/Cas9 敲除系统生成ACSS2 基因缺失小鼠。ACSS2 -/- 小鼠出生正常,无生长及肾功能缺陷,肾脏中ACSS2 减少。单细胞转录组学分析显示,不同采样方法影响ACSS2 表达模式,免疫组化表明其在纤维化肾脏皮质髓质交界区表达。在FAN 和 UUO 两种实验性肾纤维化小鼠模型中,ACSS2基因敲除降低了纤维化肾脏的 H3K9cr 水平,缓解了组织学变化,降低了纤维化蛋白标志物的表达和转录水平。这证实了ACSS2 的全局基因缺失可影响 H3K9cr 水平,进而改善肾纤维化。

3、 ACSS2 的肾小管特异性缺失减少了H3K9cr,从而延缓了肾纤维化的进展
肾小管上皮细胞(TECs)在肾纤维化中起核心作用,免疫组化显示小鼠和人纤维化肾脏中ACSS2主要存在于TECs。为探究其作用,研究人员将ACSS2基因敲除小鼠与Ksp-Cre小鼠杂交获得ACSS2选择性缺失模型(ACSS2tecKO)及对照(ACSS2tecWT),并进行UUO手术或注射叶酸。结果显示,二者H3K9ac水平与假手术组无异,ACSS2tecWT的UUO肾脏H3K9cr大幅上升,ACSS2tecKO则受抑制,FAN模型情况类似。且ACSS2tecKO小鼠的UUO和FAN模型肾纤维化缓解,纤维化标志物表达降低。这表明删除肾小管ACSS2可降低H3K9巴豆酰化水平、延缓肾纤维化进程,为肾纤维化研究与干预提供了方向和依据。

4、 H3K9cr 促进纤维化肾细胞因子的产生并调节细胞因子-细胞因子受体相互作用
研究人员通过 ChIP-seq 实验发现,H3K9cr与 H3K9ac 在转录起始位点富集,且在UUO 小鼠模型中 H3K9cr 信号更强,说明二者虽都能激活转录,但H3K9cr 对肾纤维化基因表达影响更显著。继续研究发现,UUO肾脏中 H3K9cr 比例高,敲除ACSS2 可降低该比例。RNA-seq 数据显示,纤维化肾脏中细胞因子相关通路富集,ACSS2缺失后通路基因减少,表明 H3K9cr 对细胞因子产生基因调控关键。关键因子IL-1β 受 H3K9cr 调控,相关通路基因随ACSS2 表达变化,H3K9cr 可调控Il1b 及其受体基因表达,揭示了 H3K9cr 在肾脏纤维化中调节炎症相关细胞因子表达的关键作用 。

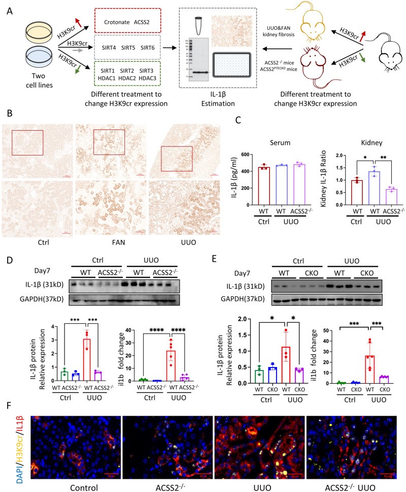
5、 H3K9cr促进了肾细胞和纤维化肾脏中 IL-1β 的产生
研究人员发现 IL-1β 受H3K9 巴豆酰化调控,在 CKD 患者及UUO、FAN 小鼠中二者呈正相关,敲除ACSS2 可抑制小鼠体内 IL-1β 产生且不影响血清浓度,免疫荧光共染色也证实二者联系。体外实验中,巴豆酸盐刺激及ACSS2 质粒转染可使肾细胞中 IL-1β 水平上升,阻断H3K9cr 修饰则降低其表达,表明 ACSS2 是调节 H3K9cr 介导的 IL-1β 产生的关键因素。

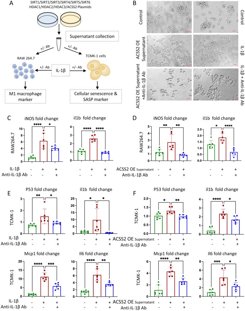
6、 由H3K9cr产生的IL - 1β在细胞和纤维化肾脏中触发巨噬细胞活化
研究人员通过实验发现, IL-1β能够促进巨噬细胞向促炎的M1表型极化,导致肾脏纤维化进展。实验中,低剂量IL-1β刺激RAW264.7巨噬细胞后,细胞形态和M1标志物水平发生变化,显示出M1极化特征。研究人员进一步通过实验表明,H3K9cr介导的IL-1β可能在巨噬细胞活化中发挥作用,通过调节肾小管上皮细胞中的H3K9cr修饰,可以影响IL-1β的分泌和巨噬细胞的活化状态。在体内实验中,降低H3K9cr修饰能够抑制肾脏纤维化小鼠模型中M1巨噬细胞标志物的表达。这些结果揭示了H3K9cr修饰在肾脏纤维化中通过调节IL-1β分泌和巨噬细胞极化的新机制。

7、 H3K9cr 来源的IL-1β 加速纤维化肾肾小管细胞衰老
IL - 1β对多种细胞衰老,尤其是TECs 的衰老至关重要。它能诱导 TECs 衰老,使SA - β - gal 阳性细胞增多,衰老标志物 P53 及SASP 标志物表达上升 。研究人员在体外实验中发现,IL-1β上清液处理 TECs 会使P53、IL-6 和MCP-1 水平上升;体内实验发现,UUO 和FAN 小鼠模型敲除 ACSS2,降低H3K9cr 介导的 IL-1β 产生后,衰老标志物水平下降,同时敲除或抑制ACSS2 可抑制 DNA 损伤增加,说明调节 TECs 中 H3K9cr 水平可通过影响 IL-1β 分泌控制 TECs 衰老 。

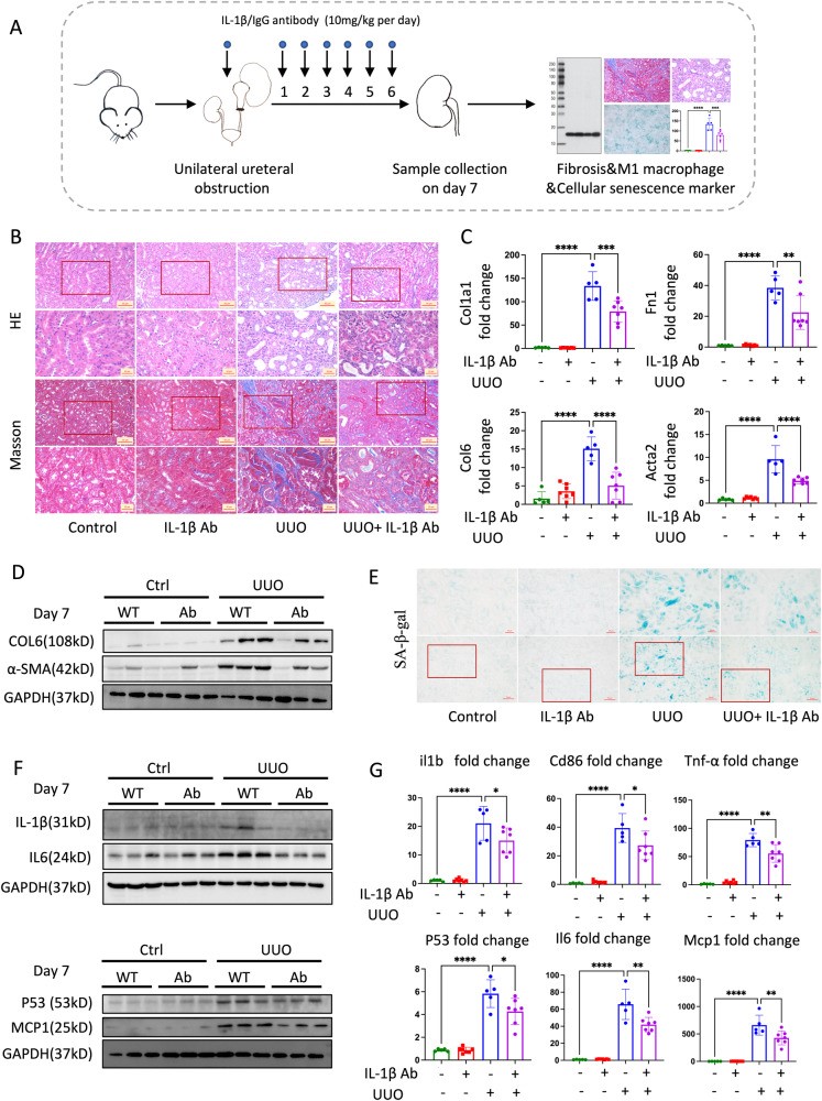
8、 抗IL-1β IgG 治疗减轻了巨噬细胞活化和肾小管细胞对纤维化肾脏的衰老
研究人员在体外实验中,向经 IL-1β 处理的RAW264.7 细胞添加抗 IL-1β IgG,可显著抑制IL-1β 诱导的 M1 型巨噬细胞极化、细胞衰老标志物P53 及 SASP。体内实验中,对UUO 小鼠使用抗 IL-1β IgG,其肾纤维化显著改善,M1型巨噬细胞关键标志物和细胞衰老受抑制,表现为Masson 染色及肾纤维化标志物的 mRNA 和蛋白表达降低。用ACSS2 抑制剂处理 UUO 小鼠可减轻肾脏纤维化等症状,但IL-1β 刺激会抵消这些效果。综上,抗 IL-1β IgG 能在体内外缓解 H3K9cr 介导的 IL-1β 引发的 M1 型巨噬细胞极化和肾小管细胞衰老,进而改善肾纤维化。。

9、 ACSS2 的药理学抑制部分抑制了H3K9cr 介导的 IL-1β 产生,以防止肾纤维化
研究人员发现ACSS2抑制剂VY-3-249能通过降低H3K9cr修饰抑制IL-1β,延缓小鼠肾纤维化进程。实验显示,VY-3-249对小鼠肝肾功能无影响,也未损伤心脏、肺、肝脏和脾脏 。VY-3-249能抑制H3K9cr水平,改善UUO和FAN小鼠肾纤维化,降低IL-1β水平,减少SA-β-gal阳性衰老细胞数量,抑制细胞衰老标志物P53和SASP。且SASP中促炎标志物减少时,M1型巨噬细胞标志物Cd86也减少。这些发现为CKD患者提供了新治疗策略。

四、研究结论
该研究揭示了 H3K9cr 在肾纤维化中的关键作用,ACSS2可调节 H3K9cr 水平进而影响IL - 1β 介导的巨噬细胞活化和肾小管细胞衰老,为肾纤维化治疗提供了潜在靶点。
五、优缺点
优点
1.首次揭示H3K9cr在肾纤维化中的关键作用,发现ACSS2可调节H3K9cr水平,进而影响IL
- 1β介导的巨噬细胞活化和肾小管细胞衰老,为肾纤维化机制研究提供全新视角。
2.综合运用人肾活检样本、多种小鼠肾纤维化模型(UUO、FAN),结合免疫组化、免疫荧光、蛋白质免疫印迹、RNA测序、染色质免疫沉淀测序等多种技术,从细胞、动物和人体层面全面验证研究假设,增强结论可靠性。
3.明确ACSS2作为治疗肾纤维化潜在靶点,且ACSS2抑制剂VY
- 3 - 249在小鼠实验中展现出良好的肾保护作用,为临床治疗肾纤维化提供新的药物研发方向。
缺点
1.虽有人体样本数据,但ACSS2
- H3K9cr - IL - 1β轴在人体中的重要性和适用性需进一步验证,目前动物实验结论向临床转化存在不确定性。
2.仅使用一种ACSS2抑制剂VY
- 3 - 249进行实验,未测试多种不同化学结构的抑制剂,难以排除因单一抑制剂可能存在的脱靶效应影响研究结论。
3.未深入分析H3K9cr与已知染色质状态的关系,未探究其他组蛋白赖氨酸巴豆酰化修饰(Kcr)在肾纤维化中的作用,且未阐明IL
- 1β在肾小管细胞和巨噬细胞间的分泌和转移机制。