欢迎来到乐鱼网页版登录入口网站!“棕榈酰化”与“铁死亡”强强联手,让胶质瘤“死个明白”!

研究背景
棕榈酰化(Palmitoylation)是一种关键的翻译后修饰,通过将棕榈酸共价连接到蛋白质的半胱氨酸残基上,调节蛋白质的稳定性、亚细胞定位和功能。这一修饰由棕榈酰基转移酶(PATs,如ZDHHC家族酶)催化,是可逆的,可通过酰基蛋白硫酯酶(APT1和APT2)去除。棕榈酰化在细胞信号传导、代谢调控和细胞间相互作用中发挥重要作用,尤其在癌症中,通过调节癌蛋白的活性和稳定性,促进肿瘤发生、发展和耐药性。
铁死亡(Ferroptosis)是一种铁依赖性的程序性细胞死亡形式,由脂质过氧化物的积累引起。其关键调节因子包括SLC7A11(也称xCT),属于系统XC⁻转运蛋白。SLC7A11通过促进细胞内外L-谷氨酸的反向转运,支持细胞内谷胱甘肽的合成和抗氧化防御,从而抵御氧化应激。SLC7A11的失调与多种人类恶性肿瘤密切相关,且其过表达可削弱化疗、放疗及免疫治疗的效果。
本研究聚焦于胶质母细胞瘤中SLC7A11的棕榈酰化修饰及其在铁死亡抵抗中的作用。研究首先确认SLC7A11在胶质瘤细胞中的S-棕榈酰化对其蛋白稳定性至关重要,随后鉴定出ZDHHC8是其关键棕榈酰基转移酶,通过催化C327位点的棕榈酰化减少SLC7A11的泛素化和降解。进一步揭示AMPKα1通过磷酸化ZDHHC8的S299位点增强其与SLC7A11的结合,促进棕榈酰化,从而增强铁死亡抵抗,展现了其作为潜在治疗靶点的价值。
研究结果
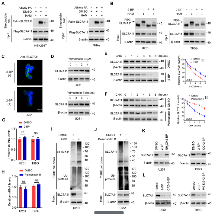
1. SLC7A11的棕榈酰化促进其蛋白稳定性
首先,我们通过Alk-C16代谢标记验证了SLC7A11发生S-棕榈酰化修饰。然后,使用棕榈酰化抑制剂2-BP处理后,SLC7A11蛋白水平降低,而使用棕榈酰化酶抑制剂Palmostatin B处理则增加了SLC7A11的稳定性。此外,SLC7A11的棕榈酰化抑制会加速其降解,且这种降解主要通过溶酶体途径完成。表明了SLC7A11的S-棕榈酰化对其蛋白稳定性至关重要,且通过溶酶体途径调节其降解。

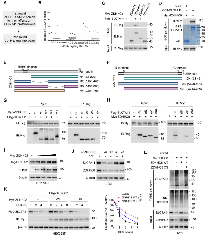
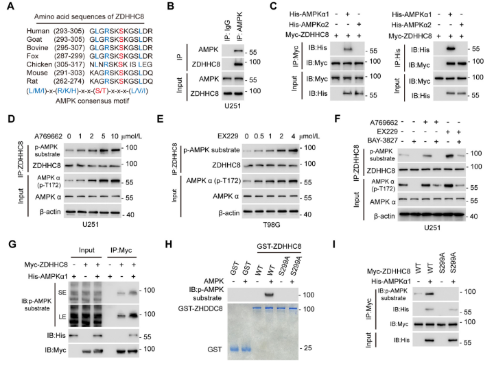
2. ZDHHC8减少SLC7A11的多泛素化和降解
通过siRNA筛选鉴定出ZDHHC8是SLC7A11的关键棕榈酰基转移酶(PAT),并验证了ZDHHC8与SLC7A11的直接相互作用。实验发现,ZDHHC8能够催化SLC7A11的棕榈酰化,减少其多泛素化水平,从而抑制其溶酶体介导的降解。揭示了ZDHHC8通过催化SLC7A11的棕榈酰化减少其多泛素化和降解,维持SLC7A11的蛋白稳定性。

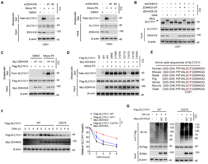
3. ZDHHC8催化SLC7A11在C327位点的棕榈酰化
通过突变SLC7A11的所有半胱氨酸残基,我们发现ZDHHC8在C327位点催化SLC7A11的棕榈酰化。该位点的突变(C327S)显著降低了ZDHHC8介导的棕榈酰化,加速了SLC7A11的降解。表明了ZDHHC8通过在C327位点催化SLC7A11的棕榈酰化维持其稳定性。

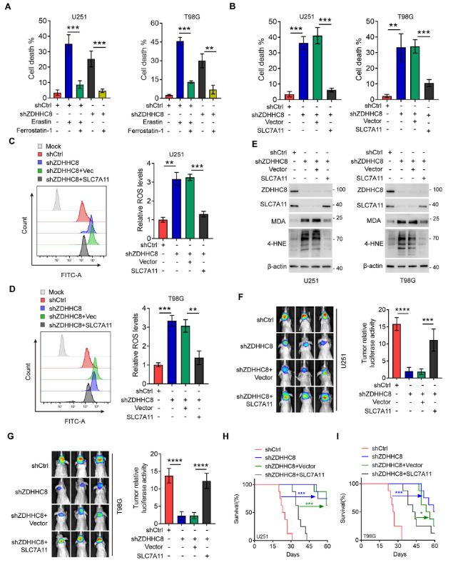
4. ZDHHC8/SLC7A11轴对胶质瘤的致瘤性至关重要
通过体外细胞实验和体内动物模型验证了ZDHHC8/SLC7A11轴在胶质瘤中的作用。ZDHHC8敲低显著抑制胶质瘤细胞的增殖,增加脂质ROS水平,且这种效应可通过铁死亡抑制剂逆转。在动物模型中,ZDHHC8敲低抑制了肿瘤生长并延长了小鼠的生存期。表明ZDHHC8/SLC7A11轴通过调节铁死亡在胶质瘤的致瘤性中发挥重要作用。

5. AMPKα1直接磷酸化ZDHHC8的S299位点
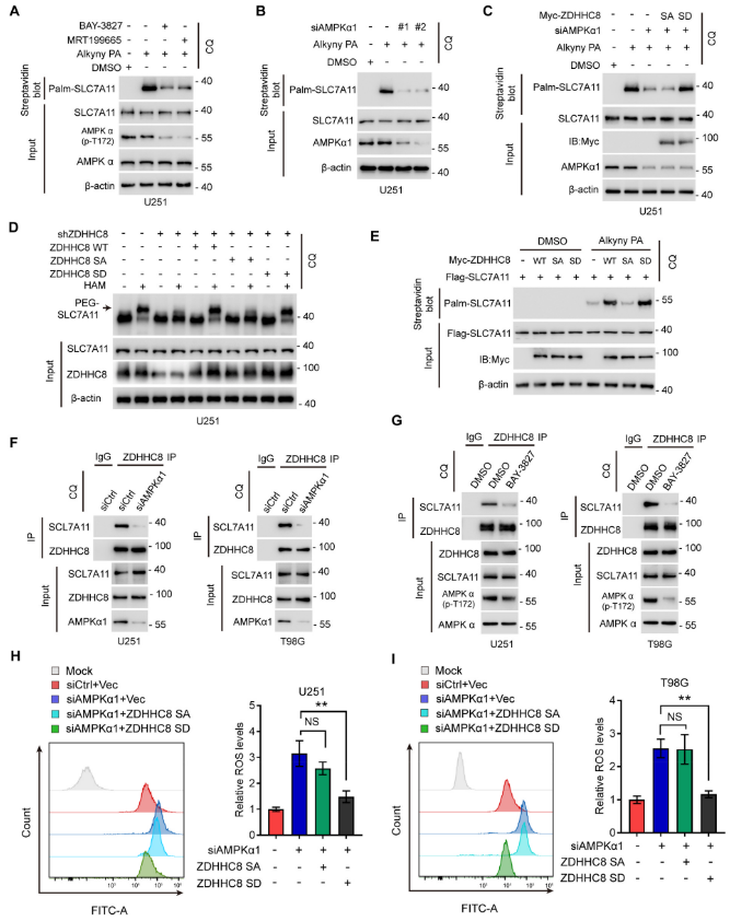
首先,通过序列比对分析预测AMPKα1可能磷酸化ZDHHC8的S299位点,并验证了AMPKα1与ZDHHC8的直接相互作用。体外激酶实验进一步证实AMPKα1能够磷酸化ZDHHC8的S299位点,增强其与SLC7A11的结合,促进SLC7A11的棕榈酰化。说明AMPKα1通过磷酸化ZDHHC8的S299位点调节SLC7A11的棕榈酰化,进而影响铁死亡的抵抗。

6. 抑制ZDHHC8磷酸化干扰其与SLC7A11的结合
接着,通过抑制AMPKα1活性或敲低AMPKα1,研究者发现SLC7A11的棕榈酰化水平显著降低,脂质过氧化和脂质ROS水平增加。此外,非磷酸化突变体ZDHHC8 S299A显著减弱了其与SLC7A11的结合。表明ZDHHC8的磷酸化对其与SLC7A11的结合至关重要,影响铁死亡的调控。

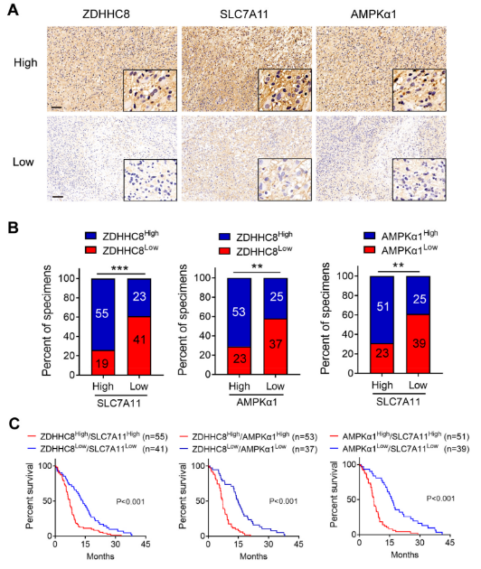
7. ZDHHC8、SLC7A11和AMPKα1的临床相关性
为了研究ZDHHC8在胶质瘤细胞系和临床样本中的表达水平,并分析其与SLC7A11和AMPKα1的相关性。我们收集临床样本,ZDHHC8在胶质瘤细胞系中高表达,且其表达水平与SLC7A11和AMPKα1呈正相关。高表达ZDHHC8/SLC7A11、ZDHHC8/AMPKα1或SLC7A11/AMPKα1的患者预后更差。结论:ZDHHC8、SLC7A11和AMPKα1在胶质瘤中高表达且相互关联,与患者不良预后相关,可作为潜在的治疗靶点。

研究结论
1. ZDHHC8介导的SLC7A11棕榈酰化对其稳定性至关重要:研究发现,ZDHHC8通过在C327位点催化SLC7A11的棕榈酰化,减少其泛素化和溶酶体降解,从而维持SLC7A11的蛋白稳定性。
2. AMPKα1通过磷酸化ZDHHC8增强铁死亡抵抗:AMPKα1能够磷酸化ZDHHC8的S299位点,增强其与SLC7A11的结合,进而促进SLC7A11的棕榈酰化,增强胶质瘤细胞对铁死亡的抵抗能力。
3. ZDHHC8/SLC7A11轴在胶质瘤中具有重要的致瘤性和临床相关性:抑制ZDHHC8/SLC7A11轴可诱导铁死亡并抑制胶质瘤生长,且其高表达与患者不良预后相关,提示该轴可作为胶质瘤治疗的潜在靶点。