欢迎来到乐鱼网页版登录入口网站!
研究背景
铁死亡(Ferroptosis)是一种由铁依赖性脂质过氧化驱动的调节性细胞死亡形式,近年来被证实与多种疾病的发生发展密切相关,特别是在肿瘤领域。铁死亡的调控涉及多个因素,其中NRF2是一个关键的转录共激活因子,通过调控其靶基因(如GPX4)来抑制铁死亡。此外,CLDN6(紧密连接蛋白6)作为一种重要的肿瘤抑制因子,在乳腺癌中的表达下调,且与铁死亡的关联尚未明确。本研究旨在深入探讨CLDN6与铁死亡之间的联系,并揭示其在乳腺癌中的潜在调控机制,以期为乳腺癌的预后预测和治疗提供新的视角和靶点。
研究内容
实验结果总结
(一)CLDN6与铁死亡的预后意义
研究团队通过下载GEO中乳腺癌数据,分析CLDN6发现其在正常乳腺组织中高表达,而在乳腺癌组织中低表达。通过加权基因共表达网络分析(WGCNA),发现与CLDN6共表达的基因主要富集在铁死亡、谷胱甘肽代谢和磷酸戊糖途径中。此外,CLDN6的表达与铁死亡评分呈正相关,且低CLDN6表达的患者NRF2表达更高。TCGA和乳腺癌组织微阵列(TMA)中展现出强大的预后预测能力,优于单独的CLDN6表达或铁死亡评分。

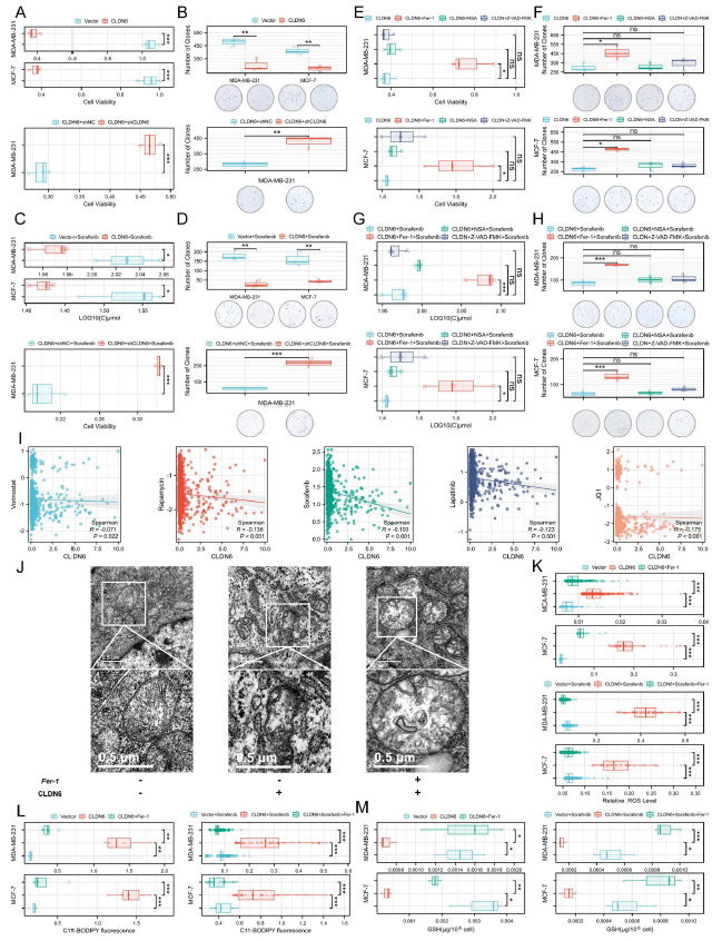
(二)CLDN6触发乳腺癌细胞中的铁死亡
细胞功能实验验证(MDA-MB-231和MCF-7),CLDN6的过表达抑制了乳腺癌细胞的活力和克隆形成能力,且这种抑制作用可通过沉默CLDN6恢复。CLDN6过表达的细胞对多种铁死亡诱导剂(如索拉非尼和RSL3)的敏感性增加,且这种敏感性增强可被铁死亡抑制剂Fer-1逆转,而坏死抑制剂NSA或凋亡抑制剂Z-VAD-FMK则无此效果。在超微结构和生化水平上,CLDN6过表达导致线粒体体积减小、膜密度增加,同时活性氧(ROS)和脂质过氧化增加,谷胱甘肽(GSH)水平降低,这些变化可被Fer-1逆转。这些结果表明CLDN6能够诱导乳腺癌细胞发生铁死亡。
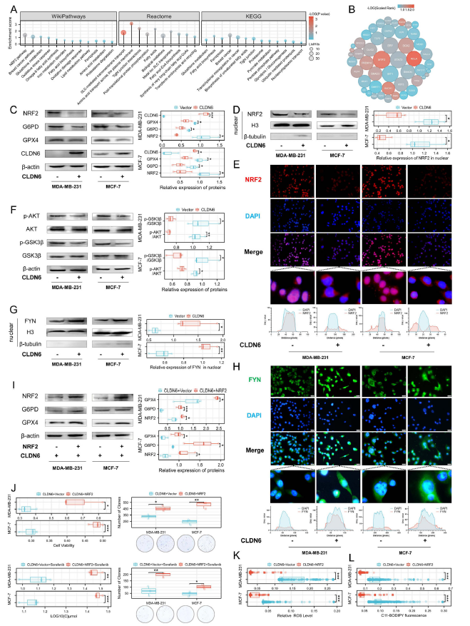
(三)CLDN6通过AKT/GSK3β/FYN轴促进NRF2核输出诱导铁死亡
进一步富集分析发现,差异表达基因主要富集在紧密连接、铁死亡、脂肪酸生物合成、谷胱甘肽代谢和NRF2通路中。预测NRF2可能是CLDN6和铁死亡之间的关键所在。实验结果显示,CLDN6不改变NRF2
mRNA水平,但降低了NRF2及其靶基因(包括GPX4和G6PD)的蛋白水平,并减少了NRF2在细胞核中的蛋白水平和定位。这些结果表明CLDN6抑制了NRF2的激活和核定位。研究还发现,CLDN6降低了AKT在Ser473位点的磷酸化水平和GSK3β在Ser9位点的磷酸化水平,同时增加了核内FYN的表达,暗示CLDN6可能通过AKT/GSK3β/FYN轴促进NRF2的核输出。

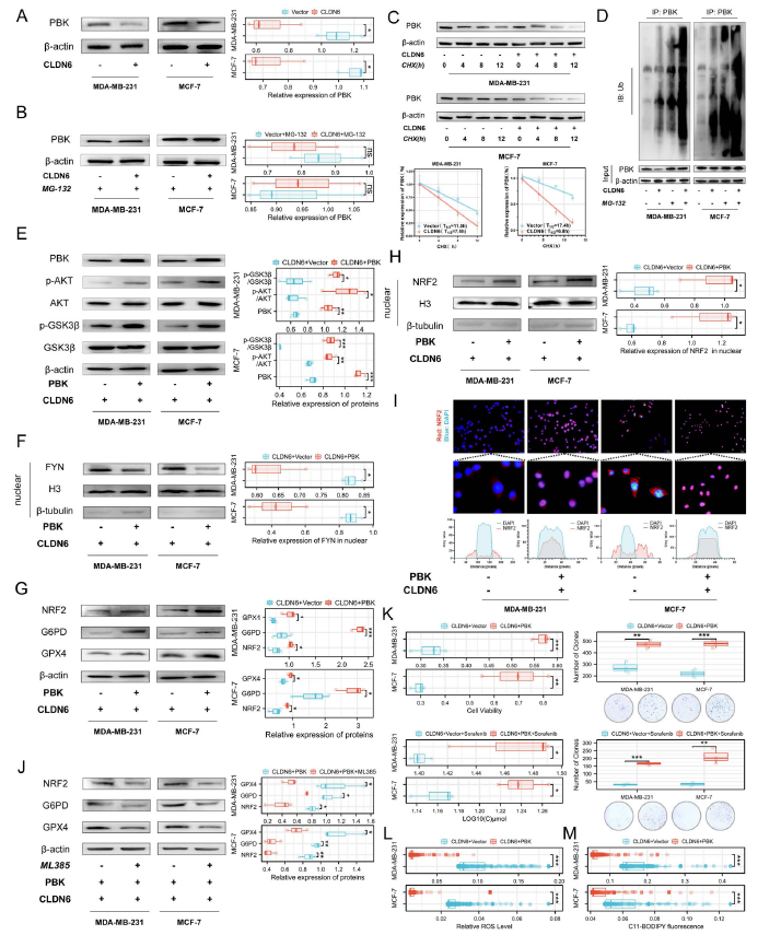
(四)CLDN6通过PBK调节AKT/GSK3β/FYN轴
研究发现,CLDN6不显著影响PBK的mRNA水平,但降低了其蛋白表达。泛素-蛋白酶体系统(UPS)介导的降解在PBK蛋白稳定性中起着重要作用。实验显示,CLDN6不改变经蛋白酶体抑制剂MG-132处理后的PBK蛋白水平,但显著缩短了PBK的半衰期,并在蛋白酶体降解被抑制时增加了PBK的泛素化水平,表明CLDN6通过UPS加速了PBK的降解。PBK过表达增加了AKT和GSK3β的磷酸化水平,并降低了核内FYN的水平。此外,PBK增加了总蛋白、核蛋白、NRF2的核定位以及G6PD和GPX4的表达。使用NRF2抑制剂ML385后,发现CLDN6和PBK过表达的细胞中NRF2、G6PD和GPX4的表达降低。进一步结果表明,PBK降低了对多种铁死亡诱导剂、ROS和脂质过氧化物水平的敏感性。这些发现表明CLDN6通过PBK调节AKT/GSK3β/FYN轴,诱导NRF2介导的铁死亡。

(五)CLDN6与DLG1/PBK复合体的相互作用需要内质网途径
PBK的亚细胞定位对其功能至关重要,而CLDN6与PBK在细胞膜上共定位。内质网向细胞膜的运输和循环需要VPS35和SNX27的参与。研究发现,CLDN6促进了PBK与VPS35阳性retromer复合体和SNX27的共定位,表明CLDN6通过促进retromer复合体介导的内质网途径将PBK运输到细胞膜。通过共免疫沉淀实验发现PBK与CLDN6具有结合亲和力。结构分析显示,CLDN6和PBK均含有PBM,而DLG1含有三个PDZ结构域。通过分子对接发现CLDN6的PBM与DLG1的PDZ结构域稳定结合。实验结果表明,CLDN6不增加DLG1的表达,但能与DLG1结合,并在细胞膜上共定位。这些数据表明CLDN6招募DLG1/PBK复合体到细胞膜。为了阐明CLDN6的PBM在连接DLG1和PBK中的作用,研究团队在乳腺癌细胞中转染了缺乏PBM的CLDN6。结果表明,缺乏PBM的CLDN6不再与DLG1或PBK共定位,且不影响PBK蛋白水平,也无法与DLG1或PBK结合。这强调了CLDN6的PBM在招募DLG1/PBK复合体中的不可或缺性。这些结果为CLDN6通过内质网途径招募PBK并与DLG1/PBK复合体结合提供了证据。

(六)CLDN6在体内诱导乳腺癌铁死亡
为了评估CLDN6对铁死亡的影响,研究团队建立了裸鼠皮下异种移植瘤模型。结果表明,CLDN6过表达组的肿瘤体积和重量均小于对照组,且索拉非尼处理加剧了这些变化。通过透射电子显微镜(TEM)观察到,CLDN6导致线粒体膜密度增加和脂滴增加,以及线粒体嵴减少,这些变化在索拉非尼处理后更为明显。这些结果表明CLDN6在体内诱导铁死亡。异种移植瘤组织的IHC染色和WB检测显示,CLDN6过表达和索拉非尼处理组的NRF2和GPX4表达低于对照组。IF染色显示CLDN6、DLG1和PBK在细胞膜上共定位。这些发现表明CLDN6在体内诱导铁死亡,并抑制NRF2和GPX4的表达。

研究结论
本研究揭示了CLDN6在乳腺癌中铁死亡中的关键作用及其潜在机制。研究发现,CLDN6通过招募DLG1/PBK复合体并调节PBK依赖的AKT/GSK3β/FYN轴,增强NRF2的核输出,从而触发NRF2介导的铁死亡。此外,CLDN6与铁死亡的整合在预测乳腺癌患者预后方面表现出显著的性能,为乳腺癌的预后评估和治疗选择提供了新的生物标志物。研究还表明,CLDN6通过内质网途径将PBK招募至细胞膜,并与DLG1/PBK复合体结合,促进PBK的降解。这些发现不仅为理解CLDN6在乳腺癌中的作用提供了新的视角,还为开发针对铁死亡的治疗策略提供了理论基础。
Qi D, Lu Y, Qu H, Dong Y, Jin Q, Sun M,
Quan C. CLDN6 triggers NRF2-mediated ferroptosis through recruiting DLG1/PBK
complex in breast cancer. Cell Death Dis. 2025 Feb 21;16(1):122. doi:
10.1038/s41419-025-07448-9. PMID: 39984471; PMCID: PMC11845765.