欢迎来到乐鱼网页版登录入口网站!各位读者好,今天为大家带来一篇使用综合运用网络毒理学和网络药理学等前沿研究手段来研究α-硫辛酸(LA)在砷诱导鸡肝损伤中的保护作用、潜在靶点和机制的高分文章,是由山西农大张建海教授团队2025年1月在Advanced Science发表的,题为“α-Lipoic Acid Ameliorates Arsenic-Induced Lipid Disorders by Promoting Peroxisomal β-Oxidation and Reducing Lipophagy in Chicken Hepatocyte”。深入探究了砷(As)诱导肝损伤的潜在机制,以及α-硫辛酸(LA)发挥肝保护作用的奥秘,并且对过氧化物酶体 β-氧化和脂质吞噬在其中的作用机制进行了验证,为开发LA作为预防和治疗砷致肝损伤的药物提供了有力的理论支撑。

发表杂志:
《Advanced Science》是一本由 Wiley 出版的开放获取跨学科科学期刊,创刊于 2014 年。该期刊在材料科学、化学、物理等领域具有较高的影响力和认可度。
2025 年影响因子:14.1
ISSN:2198-3844
中科院分区:中科院分区为大类学科材料科学 1 区、化学 1 区、工程技术 1 区,小类学科纳米科技、化学综合、材料综合均为 1 区。
发文量:每年出版文章数约1065篇
发表成本:若文章被接受并发表,需支付APC费用,为6730美元/ 4480英镑/ 5640欧元。
审稿周期:平均为12周,部分稿件可能因主题复杂性等因素而有所不同。
《Advanced Science》作为 Wiley 旗下的旗舰期刊,它以严格的同行评审流程保障学术质量,以涵盖从微观材料设计到宏观工程应用的广泛学科视野,为不同领域的顶尖研究提供了高效的交流平台。其稳定的高影响因子、高 ESI 高被引论文占比及显著的专利转化率,不仅彰显了所刊成果的学术影响力与应用价值,更使其成为科研工作者衡量研究水平、提升学术声誉的重要标杆。同时,对中国科研力量的高度认可与友好态度,也让它成为连接国内顶尖成果与国际学术舞台的关键纽带,持续助力全球科技创新的融合与发展。
研究背景:
肝脏疾病对全球公共卫生构成重大威胁,在禽类产业中也导致显著经济损失。砷是常见环境金属污染物,长期暴露会损害肝脏结构和功能。过氧化物酶体β-氧化在肝脏代谢中起关键作用,但其在砷诱导肝损伤中的作用不明。脂噬与过氧化物酶体β-氧化在脂质代谢中的关系也有待明确。α-硫辛酸(LA)具有抗氧化等多种功能,但对鸡砷暴露致肝损伤的干预效果和机制不清楚。因此,开展本研究以阐明相关机制。
本文采用网络毒理学和网络药理学方法,综合分析砷诱导鸡肝损伤的机制以及α-硫辛酸(LA)的保护作用。通过多种技术观察LA对砷致肝损伤中肝脏砷含量、组织形态、脂质代谢等的影响。结果表明,砷抑制SIRT1表达等导致脂质沉积和肝损伤,而LA靶向SIRT1,增强过氧化物酶体β-氧化、减少脂噬,缓解砷诱导的肝损伤,为LA作为潜在保肝剂提供理论依据。
研究框架:
1.提出问题:
探究砷诱导鸡肝损伤的机制以及α-硫辛酸对其的保护作用和机制。
2. 研究框架:
建立鸡砷暴露和α-硫辛酸干预模型,从网络毒理学和网络药理学层面分析,结合多种实验技术观察指标变化。
3. 研究方法:
运用网络毒理学和网络药理学,以及HE和油红O染色、免疫荧光双染色等技术。
4. 分析数据:
对实验所得数据进行统计分析,比较不同组间差异,如ANOVA等。
5. 研究结论:
研究发现LA靶向SIRT1,改善线粒体损伤,增强β-氧化,调节脂质代谢,抑制脂噬,减轻砷诱导的肝损伤,为LA作为潜在保肝剂提供了理论依据。

结果解析:
1. As网络毒理学分析结果
基因筛选:通过比较毒理基因组数据库(CTD)和GeneCards数据库筛选出754个As相关靶基因和1410个肝损伤相关靶基因,二者交集得到331个重叠靶基因。
功能富集分析:GO富集分析显示这些基因主要与基因表达的正调控、细胞凋亡调控、氧化应激反应等生物过程,细胞质、细胞核等细胞组分,以及蛋白质结合、酶结合等分子功能相关;KEGG富集分析表明涉及PI3K - Akt信号通路、凋亡过程等关键通路,提示As主要通过调控相关通路影响肝细胞的多种生物学过程从而诱导肝损伤。

2. As暴露和LA干预对鸡生长状态、肝脏结构和功能的影响
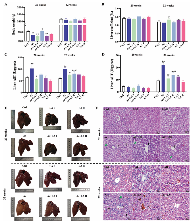
生长指标:20周处理后,As导致鸡体重下降、肝脏中天冬氨酸氨基转移酶(AST)含量增加,400 mg kg⁻¹ LA干预可增加鸡体重、降低AST含量;32周处理后,As明显升高肝脏中AST和丙氨酸氨基转移酶(ALT)水平,LA干预可显著缓解这些升高。
病理形态学:As暴露20和32周后,肝脏颜色变浅、肝索排列紊乱、脂滴增多、肝细胞核溶解和固缩,LA干预可有效改善这些病理形态学改变,400 mg kg⁻¹ LA的保护作用更明显。

3. LA网络药理学分析结果
靶基因筛选:在Swiss Target Prediction和TargetNet数据库中筛选出125个概率>0的LA潜在靶基因。
功能富集分析:GO富集分析显示LA主要作用于与脂质代谢相关的术语,与不饱和脂肪酸代谢过程和脂质储存的负调控关系最为密切;KEGG富集分析表明与PPAR信号通路、P53信号通路等脂质代谢相关途径有关。
关键靶点:分析显示SIRT1是LA的关键靶点,分子对接结果表明SIRT1蛋白有多个可与LA稳定结合的结合口袋,且结合能低。蛋白质验证显示As暴露后SIRT1蛋白表达水平显著降低,LA干预可逆转这一变化,提示LA主要通过调节脂质代谢改善肝损伤,SIRT1在其中起重要作用。

4. As暴露和LA干预对鸡肝脏脂质代谢的影响
脂质指标检测:As暴露20和32周后,显著促进肝脏中甘油三酯(TG)、总胆固醇(T - CHO)和低密度脂蛋白(LDL)的积累,降低高密度脂蛋白(HDL)水平,LA添加可有效逆转这一趋势,400 mg Kg⁻¹ LA干预组效果尤其显著。
染色结果:Oil Red O染色结果显示As处理后肝脏中脂质(红色阳性区域)含量和脂滴数量增加,LA干预显著降低肝脏脂质含量。
信号通路相关蛋白:As暴露显著升高肝脏中P53和Notch1蛋白表达水平,LA干预可有效降低这两种蛋白的表达,提示LA可缓解As诱导的肝脏脂质代谢紊乱,这一过程受P53和Notch通路调节。

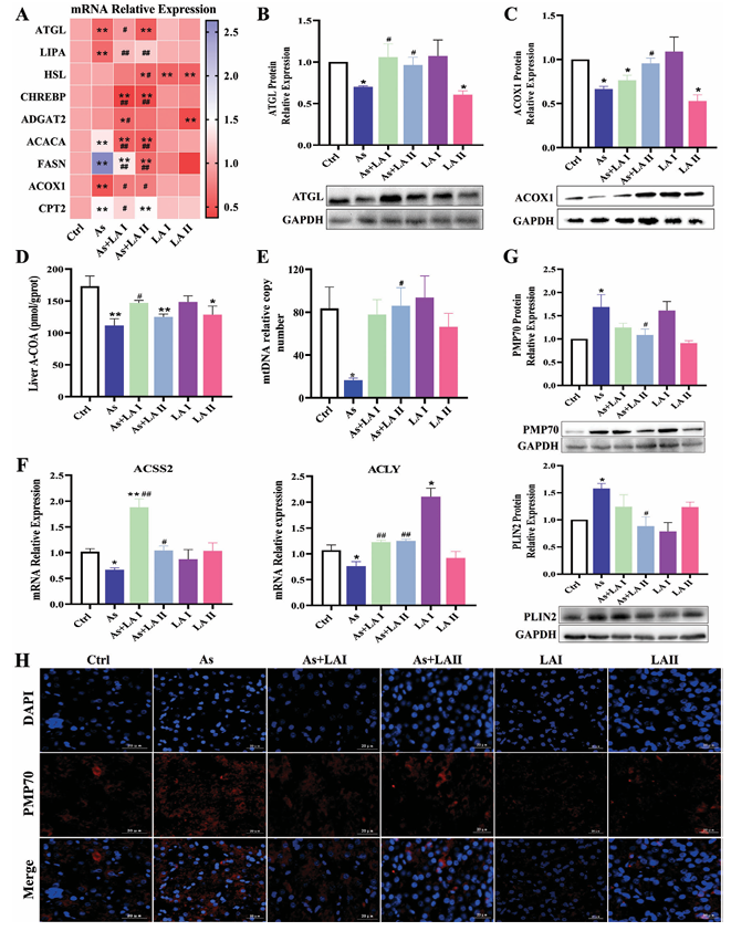
5. As暴露和LA干预对鸡肝脏过氧化物酶体β-氧化的影响
基因表达检测:As增加肝脏中从头脂质合成关键基因(ACACA和FASN)的mRNA表达,降低脂质分解(ATGL、LIPA)和脂质氧化(ACOX1、CPT2)关键基因的mRNA表达;LA干预后,ATGL、LIPA和ACOX1的mRNA表达水平显著增加,ACACA、FASN和CPT2的mRNA表达水平明显低于As组。蛋白质表达检测结果与mRNA检测结果一致。
代谢产物检测:As处理显著降低乙酰辅酶A(acetyl - CoA)和线粒体DNA(mtDNA)含量,LA添加可有效逆转这种降低;As明显降低肝脏中乙酰辅酶A合成关键基因(ACSS2和ACLY)的mRNA表达水平,LA干预显著上调ACSS2和ACLY的mRNA表达。
过氧化物酶体相关蛋白:LA干预显著降低As诱导的过氧化物酶体表面受体PMP70和脂滴表面受体PLIN2蛋白表达水平的增加;免疫荧光染色显示As处理增加肝脏中过氧化物酶体数量,LA干预可有效逆转这一变化,表明过氧化物酶体β-氧化参与了LA缓解As诱导的脂质沉积过程。

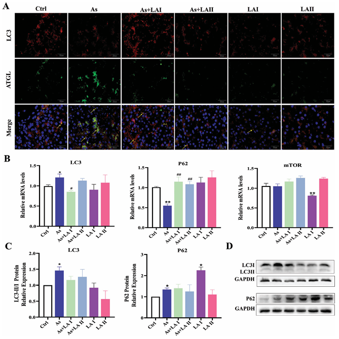
6. As暴露和LA干预对鸡肝脏脂肪自噬的影响
免疫荧光实验:免疫荧光实验中,用ATGL和LC3分别定位脂滴和自噬体以共定位脂肪自噬。结果显示As组脂肪自噬的荧光强度比对照组增强,表明脂肪自噬增加;LA干预组的荧光强度比As组减弱。
基因和蛋白表达:与对照组相比,As组脂质滴中关键自噬基因LC3的mRNA表达显著增加,P62的mRNA表达显著降低;与As组相比,LA干预组LC3和P62的mRNA表达水平变化得到缓解。蛋白质印迹结果与基因结果相似,提示As暴露通过增加脂肪自噬诱导肝细胞损伤,LA可减少脂肪自噬并缓解这种损伤。

7. 鸡肝细胞系(LMH细胞系)机制研究模型的建立
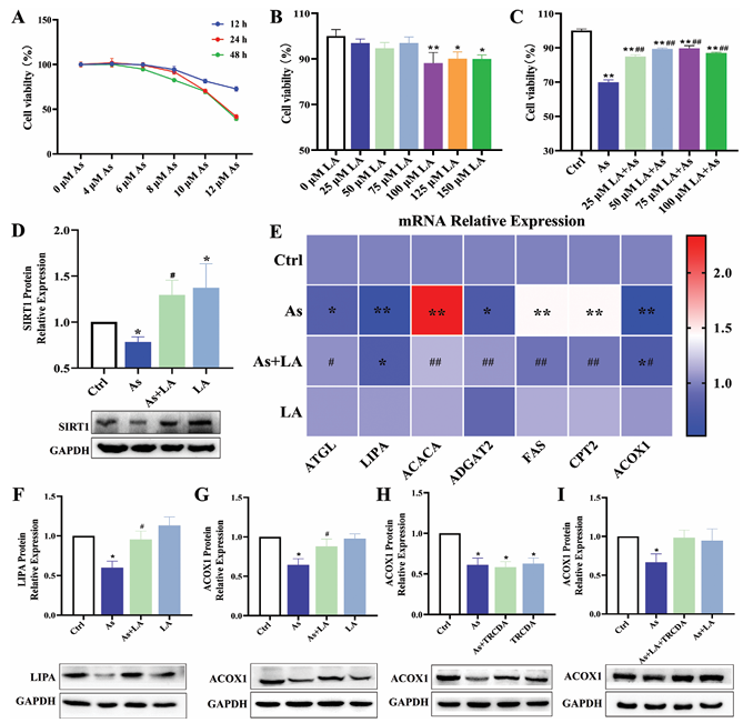
细胞增殖实验:CCK-8实验结果显示,随着As单独处理的浓度增加和处理时间延长,肝细胞增殖率显著降低;随着LA单独处理的浓度增加,细胞增殖率相应降低,但25、50、75和100 μM LA干预可显著缓解As处理导致的肝细胞增殖率下降。
关键蛋白表达:As下调SIRT1表达,LA可有效上调SIRT1表达,与体内实验结果一致。
脂质代谢相关基因表达:As处理增加肝细胞中ACACA、FAS和CPT2的mRNA表达,降低ATGL、LIPA、ADGAT2和ACOX1的mRNA表达;As和LA联合处理可改善As诱导的这些变化。蛋白质表达检测结果与mRNA检测结果一致,提示LA在细胞水平上对改善脂质代谢紊乱具有与体内相似的作用。
过氧化物酶体β - 氧化抑制实验:用ACOX1抑制剂TRCDA建立过氧化物酶体β-氧化的机械模型,结果显示LA干预可增加As处理降低的ACOX1蛋白表达,TRCDA处理进一步降低肝细胞中ACOX1蛋白表达,表明TRCDA抑制过氧化物酶体β-氧化,其参与了As诱导的肝毒性调节和LA对肝脏的保护作用。

8. TRCDA处理对As和/或LA暴露下肝细胞功能、脂质代谢、活性氧(ROS)含量和细胞死亡的影响
指标检测:As处理显著增加肝细胞中肝功能指标(AST和ALT)、脂质代谢指标(TG和T-CHO)、细胞死亡率、ROS含量、细胞外酸化率(ECAR)和线粒体膜去极化率,降低氧消耗率(OCR);As + LA组中这些指标的含量和比率显著降低,且OCR和ECAR与对照组无显著差异。
抑制作用验证:TRCDA处理抑制LA对As改变的上述指标的缓解作用,并倾向于加剧As诱导的AST和TG水平升高,进一步验证了LA对As诱导的肝脏脂质代谢紊乱和线粒体损伤的保护作用,以及过氧化物酶体β-氧化在这一过程中的调节作用。
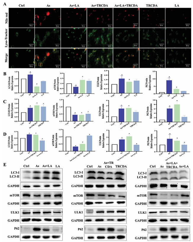
9. TRCDA处理对As和/或LA暴露下肝细胞脂肪自噬的影响
免疫荧光实验:As处理显著增加肝细胞中脂肪自噬荧光斑点的强度和数量,升高脂质滴中LC3、ULK和P62的蛋白质表达水平,降低mTOR的蛋白质表达水平,LA干预可缓解As诱导的这些变化。
抑制作用验证:TRCDA处理进一步促进As诱导的脂肪自噬相关指标的变化,抑制LA对As诱导的脂肪自噬的改善作用,提示过氧化物酶体β-氧化调节脂肪自噬,在LA改善As诱导的肝损伤中起重要作用。
研究结论:
砷抑制SIRT1表达,激活P53和Notch通路,损伤线粒体和抑制过氧化物酶体β-氧化,导致脂质沉积和肝损伤。LA靶向SIRT1,改善线粒体损伤,增强β-氧化,调节脂质代谢,抑制脂噬,减轻砷诱导的肝损伤,400 mg kg⁻¹效果更佳。
研究的创新性:
综合运用网络毒理学和网络药理学方法,明确了过氧化物酶体β-氧化和脂噬在砷致肝损伤及LA保护中的作用,为研究砷肝毒性和LA保肝机制提供新视角。
研究的不足之处:
文章主要采用鸡作为实验动物,不能完全代表人类情况;文中仅发现过氧化物酶体β - 氧化抑制剂TRCDA能影响脂噬,但具体的信号传导和调控网络仍不清楚。 此外,研究主要基于动物实验和细胞实验,缺乏临床研究的验证来证实LA是否能作为有效的保肝药物应用于临床治疗As诱导的肝损伤。
研究展望:
进一步探索过氧化物酶体β-氧化调节脂噬的关键途径和内在机制;研究LA在其他动物模型或人体中的保肝效果和机制;优化LA的使用剂量和方式,提高其应用价值。
研究意义:
本研究进一步阐明了砷致肝损伤的机制和LA的保肝作用机制,为LA作为潜在治疗砷致肝损伤的药物提供理论依据,对肝脏疾病研究有重要参考价值。