欢迎来到乐鱼网页版登录入口网站!
【研究背景】
随着工业化的发展,环境污染物对人类健康的威胁日益显著。内分泌干扰化合物(EDCs)是一类广泛存在于土壤和水系统中的新型环境污染物,对人类的生殖和内分泌系统造成严重影响。在中国,EDCs在地表水环境中的浓度远超欧盟标准,对水质和人体健康构成严重威胁。慢性肾脏病(CKD)是一种全球性公共卫生问题,其发病率高且预后差。研究表明,EDCs与CKD的发生发展密切相关,但具体的潜在靶标和毒理学机制尚不清楚。本研究旨在利用网络毒理学和分子对接技术,探讨常见的EDCs(壬基酚NP和辛基酚OP)在CKD发生中的潜在毒性靶标和分子机制。
【研究方法】
研究结合网络毒理学和分子对接技术,利用CTD和GeneCards数据库获取NP和OP的潜在靶标,并进行基因集富集分析。通过STRING数据库和Cytoscape软件构建蛋白质相互作用网络,识别核心靶标。进一步利用GEO数据库中的CKD数据集GSE66494,构建基于核心靶标的诊断模型,并进行校准和ROC曲线分析以评估模型的诊断价值。通过分子对接和分子动力学模拟验证核心靶标与NP和OP的结合稳定性。
【研究结果】
u NP和OP的基因富集分析:
研究发现NP和OP的靶标基因主要与氧化应激、炎症反应和免疫调节等生物功能密切相关。KEGG富集分析显示,这些靶标基因在TNF信号通路、MAPK信号通路和IL-17信号通路中显著富集。

u 核心靶标识别:
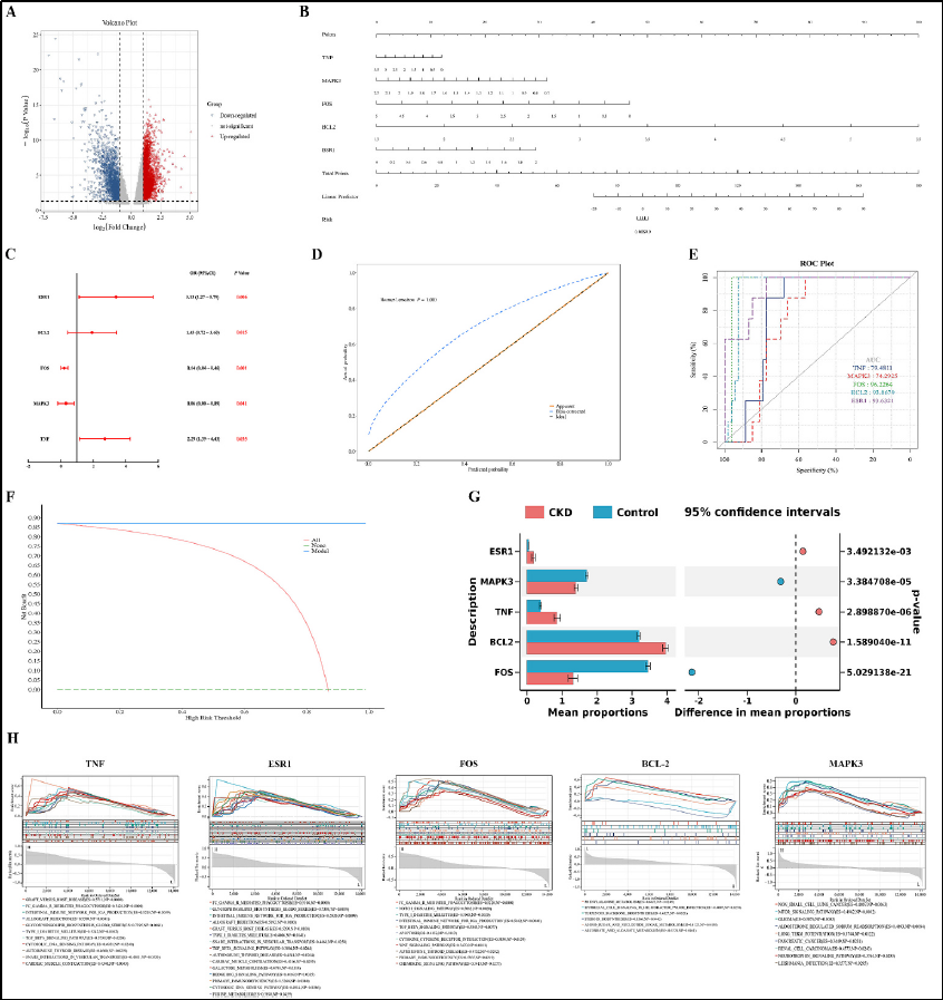
通过与CKD相关的靶标基因对比,发现49个核心靶标基因,这些基因与氧化应激、炎症和凋亡等生物过程密切相关。

u 蛋白质相互作用网络和关键基因识别:
利用Cytoscape软件,研究识别出五个关键基因:TNF、MAPK3、ESR1、FOS和BCL2。

u 关键基因的诊断模型构建:
基于这五个关键基因构建的列线图模型在CKD诊断中表现良好,校准曲线和ROC曲线均显示模型具有良好的诊断价值。
u 单基因GSEA富集分析:
五个关键基因通过影响多种生物途径参与CKD的发展,其中多个免疫相关信号通路显著富集。

u 免疫细胞浸润分析:
研究发现八种免疫细胞在CKD中的浸润水平显著变化,关键基因与多种免疫细胞的浸润水平密切相关。

u 分子对接结果:
分子对接结果表明,ESR1(-6.8 kcal/mol)、MAPK3(-7.2 kcal/mol)和TNF(-7.8 kcal/mol)与NP和OP的结合能,表明这些蛋白是NP和OP的主要作用靶标。

u 分子动力学模拟分析:
分子动力学模拟进一步验证了ESR1、MAPK3和TNF蛋白与NP和OP之间相互作用的稳定性。
均方根偏差(RMSD)分析:RMSD曲线显示,NP、OP与ESR1蛋白形成的复合物的RMSD值在整个模拟过程中保持在约0.2nm范围内,表明该复合物结构稳定。在MAPK3组中,NP与MAPK3蛋白的RMSD曲线波动小,稳定性优于共晶配体。OP与MAPK3蛋白的RMSD曲线在45ns处有小幅波动后恢复稳定,波动范围约0.3nm。TNF组中,NP和共晶配体与TNF蛋白的RMSD曲线几乎重叠,稳定性接近且较强,OP与TNF蛋白的RMSD曲线波动范围略大,但仍小于0.3nm,表明OP与TNF的结合稳定性略低于NP和共晶配体。
均方根波动(RMSF)分析:RMSF曲线显示,所有复合物中氨基酸残基的波动程度均小于1nm,表明复合物整体稳定性良好。
回转半径(Rg)分析:Rg曲线显示,所有复合物的Rg值在模拟过程中波动较小,分别稳定在约1.85nm、2.05nm和2.15nm,表明复合物结构紧密且稳定。
氢键数量分析:在ESR1组中,NP、OP与ESR1蛋白形成的复合物的氢键数量分别稳定在约1-2、1和2个。在MAPK3组中,NP、OP与MAPK3蛋白形成的复合物的氢键数量均稳定在约1-2个。在TNF组中,共晶配体与TNF蛋白形成的复合物的氢键数量稳定在约2-3个,而NP、OP与TNF蛋白形成的复合物的氢键数量均稳定在约1-2个。这表明所有复合物均形成了良好的氢键网络,增强了结合的稳定性。
自由能分布分析:自由能分布图显示,NP和OP与ESR1、MAPK3和TNF蛋白形成的复合物均形成了单一且平滑的能量簇,表明这些复合物具有较高的结合稳定性。其中,OP与TNF蛋白形成的复合物的自由能分布图出现了多个能量簇,表明其结合稳定性略低于其他复合物。
结合自由能计算:使用MM/GBSA方法计算的平均结合自由能显示,ESR1与NP、OP的结合自由能分别为-30.27 kcal/mol和-26.33 kcal/mol;MAPK3与NP、OP的结合自由能分别为-36.78 kcal/mol和-35.82 kcal/mol;TNF与NP、OP的结合自由能分别为-44.51 kcal/mol和-43.67 kcal/mol。这些负值表明NP和OP与蛋白结合紧密,其中NP与MAPK3蛋白的结合自由能,表明MAPK3可能是NP的结合靶标。
综上所述,分子动力学模拟结果证实了NP和OP与ESR1、MAPK3和TNF蛋白之间相互作用的稳定性,其中NP与MAPK3蛋白的结合尤为稳定。这些发现为理解NP和OP在CKD中的潜在毒性机制提供了重要的结构基础

【研究结论】
本研究通过网络毒理学和分子对接技术,识别出NP和OP在CKD中的五个关键基因TNF、MAPK3、ESR1、FOS和BCL2,并构建了具有良好诊断价值的列线图模型。分子对接和分子动力学模拟结果表明,NP和OP与这些关键基因具有良好的结合亲和力和稳定性,暗示它们可能是NP和OP诱导CKD的主要作用靶标。这些发现不仅为理解NP和OP在CKD中的潜在毒性机制提供了理论依据,还推动了网络毒理学和分子对接技术在环境污染物研究中的应用。
然而,研究也存在局限性,如未涵盖所有EDCs且结果需临床研究进一步验证。

Pei J, Peng J, Wu M, Zhan X, Wang D, Zhu G, Wang W, An N, Pan X. Analyzing the potential targets and mechanisms of chronic kidney disease induced by common synthetic Endocrine Disrupting Compounds (EDCs) in Chinese surface water environment using network toxicology and molecular docking techniques. Sci Total Environ. 2025 Jan 1;958:177980. doi: 10.1016/j.scitotenv.2024.177980. Epub 2024 Dec 9. PMID: 39657341.