欢迎来到乐鱼网页版登录入口网站!本文由华中科技大学马聪课题组与中国科学院广州生物医药与健康研究院何俊团队合作完成,揭示膜融合调控因子 Munc13-4 在肿瘤外泌体 PD-L1 分选与分泌中的关键作用。该研究不仅解析了免疫逃逸的新机制,也提出了靶向 Munc13-4–PD-L1 相互作用以提升免疫治疗响应的新策略。
背景
PD-L1–PD-1 轴是肿瘤免疫逃逸的经典途径。近年来研究发现,肿瘤细胞不仅通过膜表 PD-L1 抑制 T 细胞,还能将 PD-L1 装载入外泌体,经血液循环实现远程免疫抑制。然而,PD-L1 如何被选择性分选并经外泌体分泌仍不清楚。本研究揭示,膜融合调控因子 Munc13-4 是肿瘤细胞外泌体 PD-L1 分选与分泌的关键分子,阐明其与 HRS–Rab27–SNARE 协同完成外泌体释放的机制,并证明干预 Munc13-4 能增强免疫治疗响应。

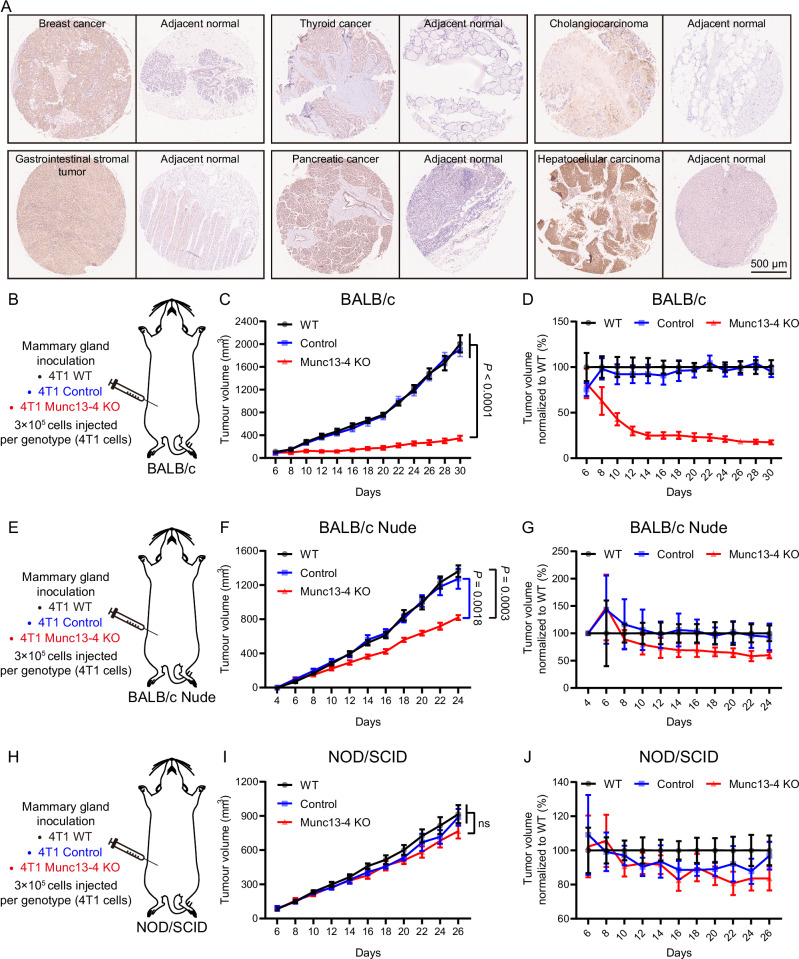
结论1 Munc13-4 在多种肿瘤中高表达,敲除后显著抑制肿瘤生长
多癌种组织芯片及 TCGA 数据分析显示,Munc13-4 在乳腺癌、肝癌、胰腺癌等多种肿瘤中普遍高表达。研究者利用 CRISPR-Cas9 敲除 4T1 乳腺癌细胞中的 Munc13-4,结果在小鼠原位模型中显著抑制肿瘤生长,肿瘤体积仅为对照的约17%。进一步在免疫缺陷小鼠(Nude、NOD/SCID)中对比发现,缺乏 T 细胞或免疫缺陷后,这种生长抑制效应基本消失,提示 Munc13-4 促进肿瘤进展依赖完整免疫系统。该结果确立了 Munc13-4 在肿瘤免疫逃逸中的关键地位。

Fig1. Munc13-4 缺失通过免疫依赖性机制抑制乳腺癌生长
结论2 Munc13-4 缺失增强肿瘤特异性 T 细胞浸润与活化
为探究 Munc13-4 缺失如何影响免疫反应,研究者分析了肿瘤、脾脏及淋巴结中的免疫细胞组成。流式及免疫荧光结果显示,Munc13-4 敲除显著增加肿瘤内 CD4⁺ 与 CD8⁺ T 细胞浸润,并提升其活化水平;T 细胞表达的 Granzyme B、Ki67 与 IFNγ 均显著上升。脾脏和引流淋巴结中亦观察到相似趋势,表明系统性 T 细胞反应增强。结果说明,Munc13-4 的缺失能解除肿瘤对 T 细胞的抑制,强化免疫监视和杀伤效应,从而抑制肿瘤生长。

Fig2. Munc13-4 缺失增强 T 细胞浸润与细胞毒活性
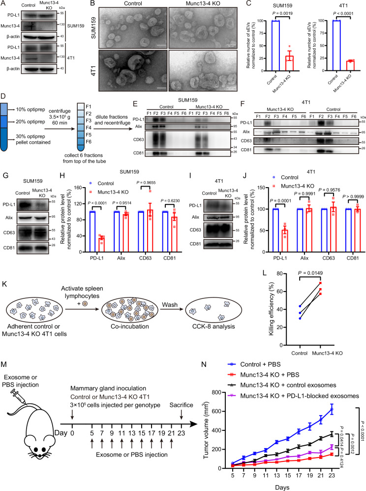
结论3 Munc13-4 促进外泌体分泌与其中 PD-L1 的富集
研究进一步探讨 Munc13-4 介导免疫抑制的分子基础。虽然敲除 Munc13-4 不影响细胞总 PD-L1 含量及膜表水平,但外泌体分泌显著减少,且外泌体中 PD-L1 含量下降约70%。来自 Munc13-4 缺失细胞的外泌体对活化 CD8⁺ T 细胞的杀伤抑制作用明显减弱,而向小鼠注入对照细胞来源外泌体则可恢复 Munc13-4 缺失肿瘤的免疫逃逸和生长。该结果表明,Munc13-4 通过促进 PD-L1 随外泌体分泌至细胞外,削弱 T 细胞杀瘤能力,是肿瘤免疫抑制的核心调控节点。

Fig3. Munc13-4 促进 PD-L1 外泌体分泌,削弱 T 细胞杀伤能力
结论4 Munc13-4 缺失提升免疫检查点抑制剂疗效
鉴于 Munc13-4 缺失可减弱免疫抑制,作者评估其对免疫检查点抑制疗法的影响。在原位乳腺癌模型中,野生型肿瘤对抗 PD-1 或抗 PD-L1 单抗治疗反应不明显,而 Munc13-4 缺失肿瘤对两种治疗均显著敏感,肿瘤体积下降、延缓进展。结果提示,阻断 Munc13-4 可显著增强 ICB 疗效,为联合免疫治疗提供新的分子靶点。

Fig4. Munc13-4 缺失显著提高抗PD-1/PD-L1疗效
结论5 Munc13-4 与 Rab27a、SNARE 协同促进 MVB 融合
为阐明 Munc13-4 调控外泌体释放的结构机制,作者解析了 Munc13-4–Rab27a 复合物的冷冻电镜结构(3.4 Å),揭示关键界面残基 F46、W73、F88(Rab27a)与 N739、T740、V660、K661(Munc13-4)的相互作用。突变这些残基显著削弱结合,导致多泡体(MVB)靠膜对接受阻、外泌体释放量下降。进一步实验显示,Munc13-4 可促进 SNARE 复合物(Syntaxin-4/SNAP-23/VAMP7)组装并增强膜融合。该部分确立了 Munc13-4 在 MVB 融合与外泌体分泌中的分子作用机制。

Fig5. Munc13-4–Rab27a–SNARE 复合体促进 MVB 融合与外泌体分泌
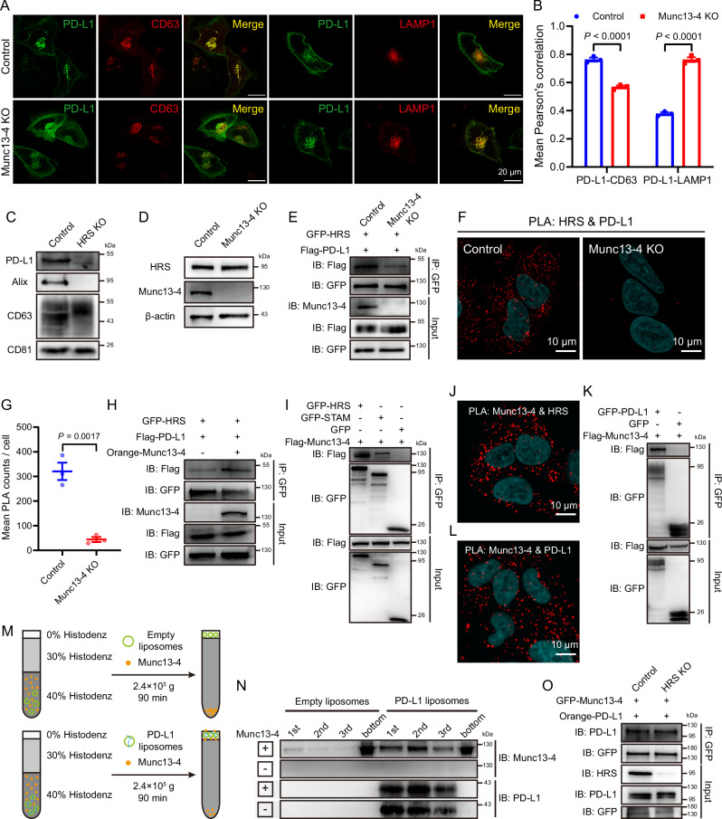
结论6 Munc13-4 与 HRS 共同介导 PD-L1 外泌体分选
Munc13-4 不仅调控外泌体释放,还决定 PD-L1 的装载。共聚焦显示,Munc13-4 缺失导致 PD-L1 由与 CD63 共定位转为与溶酶体标志 LAMP1 共定位,提示其被错误降解。HRS(ESCRT-0组分)敲除同样减少外泌体 PD-L1。免疫共沉淀及 PLA 分析发现 Munc13-4 同时与 HRS 和 PD-L1 结合,三者形成稳定复合体;HRS 缺失不影响 Munc13-4–PD-L1 结合,说明 Munc13-4 与 HRS 协同而非依赖关系。结果揭示 Munc13-4–HRS–PD-L1 三元复合体是 PD-L1 被分选入外泌体的关键机制。

Fig6. HRS–Munc13-4–PD-L1 复合体决定 PD-L1 外泌体分选
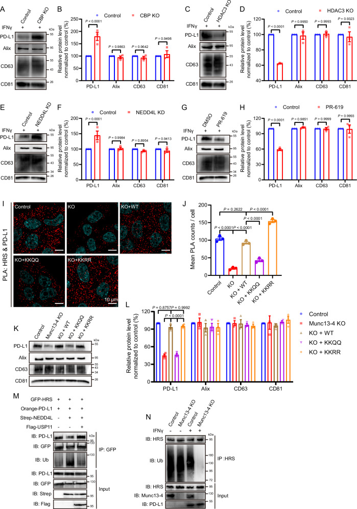
结论7 IFNγ 信号通过修饰 Munc13-4 与 HRS 动态调节 PD-L1 分选
,作者发现 IFNγ 信号可通过翻译后修饰动态调节 Munc13-4–HRS 复合体功能。IFNγ 显著上调 PD-L1 蛋白并增加外泌体 PD-L1 载量,却不改变外泌体总数。机制上,IFNγ 促进 CBP 介导的 Munc13-4 乙酰化,抑制其促进分选的功能;同时触发 HRS 去泛素化(由 NEDD4L/USP8 调控),增强其装载能力。两种修饰方向相反,共同平衡 PD-L1 外泌体输出。该结果揭示 IFNγ 信号通过精细调控 Munc13-4 与 HRS 的修饰状态,动态塑造肿瘤免疫逃逸能力。

Fig7. IFNγ 通过乙酰化/去泛素化精细调控外泌体 PD-L1 装载
总结与展望
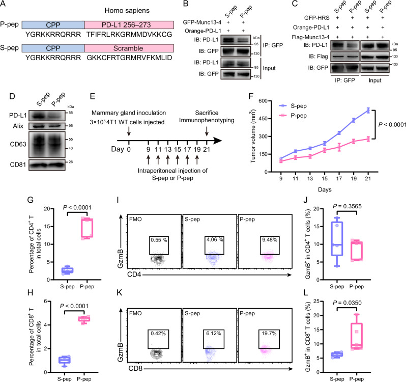
本研究系统揭示了 Munc13-4–HRS–Rab27–SNARE 信号轴在外泌体 PD-L1 分选与分泌中的全程作用机制:Munc13-4 与 Rab27a、SNARE 复合体协同驱动 MVB 融合释放,同时通过与 HRS、PD-L1 形成复合体完成 PD-L1 装载;IFNγ 通过乙酰化与去泛素化修饰进一步调节此过程。研究还设计了能阻断 Munc13-4–PD-L1 结合的肽段,显著增强抗肿瘤免疫与检查点疗法疗效。该成果定义了外泌体免疫逃逸的新机制,并提出“靶向 Munc13-4 介导的外泌体通路”作为提升免疫治疗反应的新方向。