欢迎来到乐鱼网页版登录入口网站!ZBP1引爆心肌“死亡三连击”:PANoptosis如何偷走你的心功能?

【实验背景】
心肌缺血再灌注(I/R)损伤是心肌梗死再灌注治疗中常见且严重的并发症,其主要表现为心肌细胞死亡,进而导致心脏功能障碍和心力衰竭。尽管已有研究关注细胞凋亡、坏死、焦亡、铁死亡等多种程序性细胞死亡形式,但单一通路干预往往效果有限。近年来,PANoptosis(泛程序性细胞死亡)作为一种整合多种细胞死亡通路的新型死亡模式被提出,其由PANoptosome复合物调控,涉及焦亡、凋亡和坏死通路的关键分子。
ZBP1是一种Z型核酸识别蛋白,具有两个Zα结构域、两个RHIM结构域和一个信号结构域,能通过RHIM结构域与RIPK1、RIPK3等蛋白互作,参与炎症和细胞死亡调控。尽管ZBP1在感染和炎症反应中的作用已有研究,但其在成人心肌细胞中是否参与I/R损伤,尤其是在无核酸配体情况下的作用尚不清楚。
【实验结果】
1. ZBP1在I/R损伤中表达上调,主要由心肌细胞表达
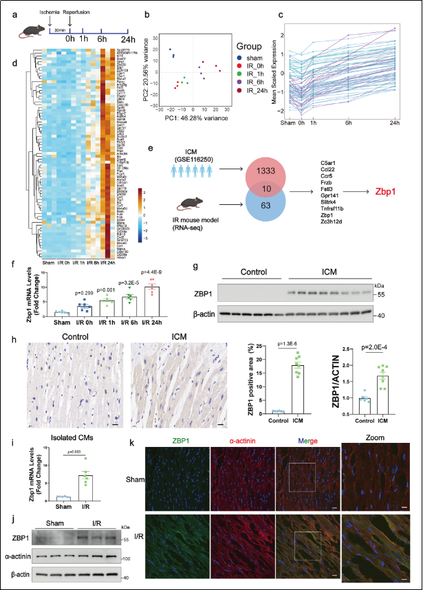
为探究ZBP1在心肌缺血-再灌注(I/R)损伤中的表达特征,研究者对小鼠心肌组织进行了时间序列RNA测序分析。结果显示,ZBP1在再灌注阶段(1h、6h、24h)表达显著上调,且该趋势在人类缺血性心肌病(ICM)数据集中亦得到验证。进一步的细胞分离实验表明,ZBP1的表达上调主要集中于心肌细胞,而在心脏成纤维细胞、内皮细胞及免疫细胞中未见显著变化。免疫荧光染色亦证实ZBP1与心肌标志物α-actinin共定位,提示其在I/R损伤中可能发挥心肌细胞特异性作用。

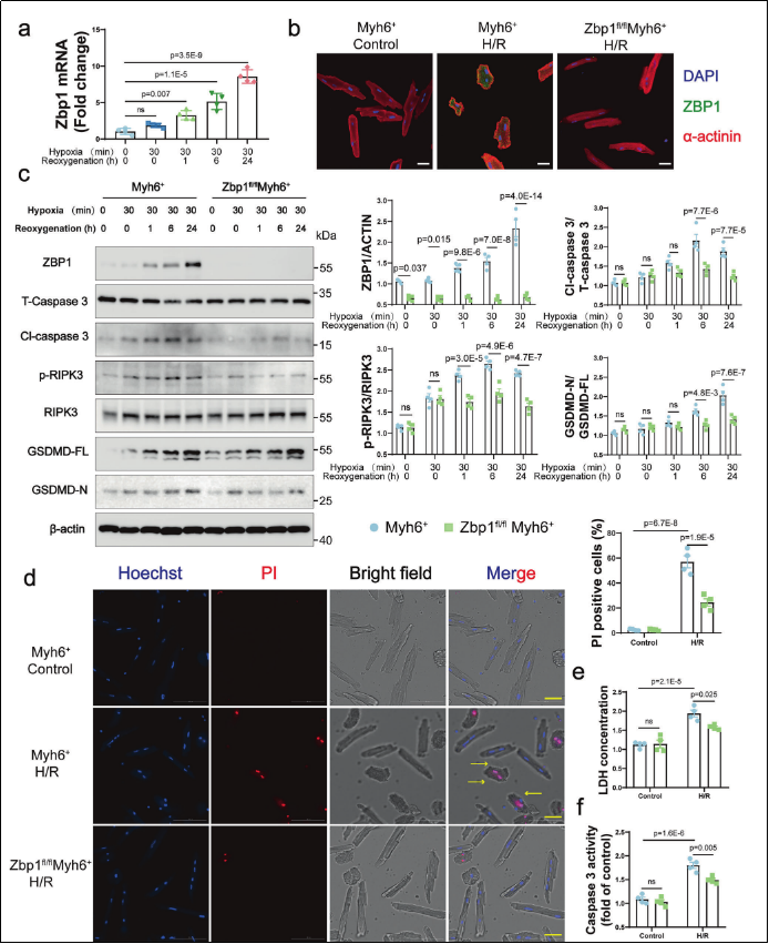
2. ZBP1缺失减轻H/R诱导的心肌细胞PANoptosis
在体外构建的缺氧/复氧(H/R)模型中,ZBP1表达随复氧时间延长而逐渐升高。为明确其功能,研究者利用心肌细胞特异性ZBP1敲除小鼠模型发现,ZBP1缺失显著抑制了PANoptosis相关标志物的表达,包括焦亡(GSDMD-N)、凋亡(Cleaved CASP3)和坏死(p-RIPK3)。此外,ZBP1缺失还降低了细胞膜破裂(PI染色阳性)、LDH释放及CASP3活性,表明其有效减轻H/R诱导的心肌细胞死亡。值得注意的是,该保护作用独立于cGAS-STING信号通路及IFN-I和NF-κB炎症通路,提示ZBP1主要通过直接调控细胞死亡机制而非炎症反应发挥作用。

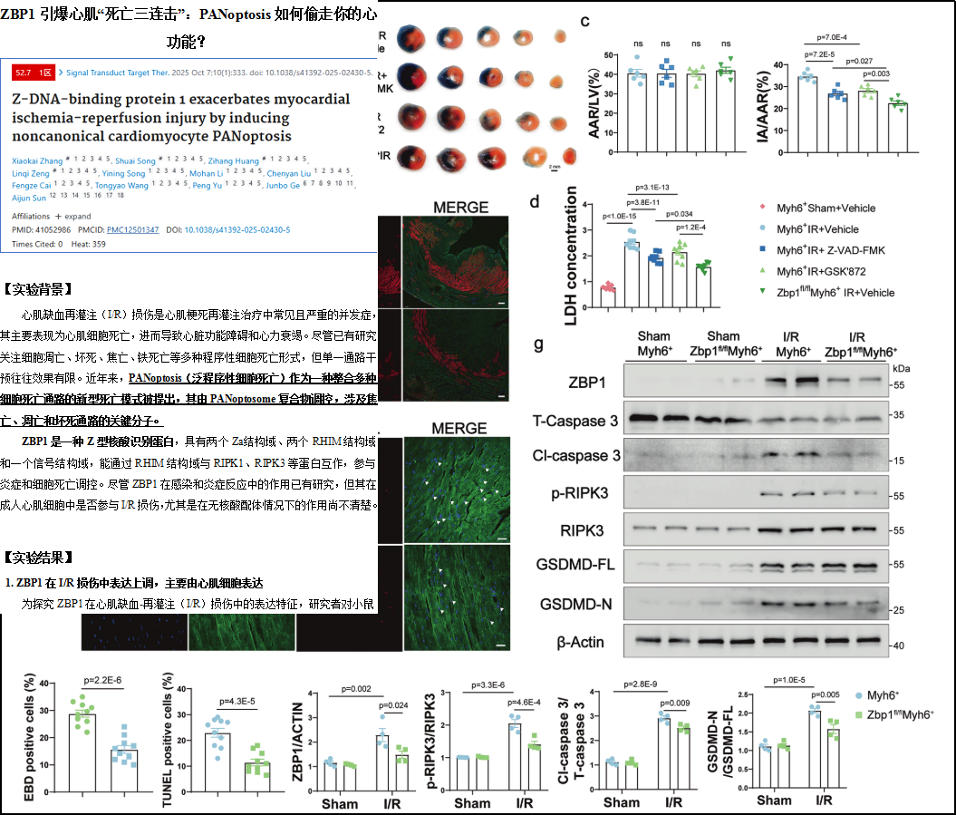
3. 心肌细胞特异性ZBP1缺失改善I/R损伤并减少PANoptosis
在体内实验中,心肌细胞特异性ZBP1敲除小鼠(ZBP1fl/flMyh6+)在I/R损伤后表现出显著的心肌保护作用。TTC/EB染色结果显示,其心肌梗死面积明显小于对照组,血清LDH水平亦显著下降。EBD和TUNEL染色进一步证实,ZBP1缺失减少了心肌细胞的坏死与凋亡。Western blot分析显示,PANoptosis相关蛋白(Cleaved CASP3、p-RIPK3、GSDMD-N)表达水平显著下降。长期观察发现,ZBP1缺失可改善28天后的心脏功能(如EF升高、LVID减小),并减轻心肌纤维化,提示其在I/R损伤急性期及慢性重构阶段均具有保护作用。

4. ZBP1过表达诱导心肌细胞PANoptosis并导致心力衰竭
为验证ZBP1的致病作用,研究者构建了心肌细胞特异性ZBP1过表达小鼠模型(ZBP1TGMyh6+)。结果显示,ZBP1过表达在8周后诱导出明显的心功能不全,包括左室射血分数(EF)下降、左室内径(LVID)增大,以及心脏重量/体重比和肺重/胫骨长度比升高。组织学分析显示心肌纤维化显著增加,心衰标志物BNP、MYH7和Collagen I表达上调。TUNEL和EBD染色显示心肌细胞凋亡和坏死显著增加。Western blot进一步证实,PANoptosis相关蛋白(Cleaved CASP3、p-RIPK3、GSDMD-N、Cleaved CASP8)表达升高,而RIPK1无明显变化,提示ZBP1足以诱导心肌细胞PANoptosis并导致心力衰竭。

5. ZBP1通过形成非经典PANoptosome复合物驱动PANoptosis
研究揭示,ZBP1可与RIPK3、CASP8和CASP6形成蛋白复合物,而不依赖于传统PANoptosome组分如RIPK1、NLRP3或ASC,提示其构成一种非经典的PANoptosome。免疫共沉淀和免疫荧光实验证实,ZBP1与上述蛋白在心肌细胞中存在物理相互作用,并在ZBP1过表达小鼠心肌组织中呈现共定位。进一步实验表明,ZBP1缺失可阻断RIPK3与CASP8/CASP6的相互作用,而RIPK3与RIPK1的结合不受影响。CASP6和RIPK3对复合物的形成至关重要,CASP8则主要影响自身结合。此外,ZBP1过表达增强了RIPK3与CaMKII的相互作用并促进其磷酸化,提示其可能通过CaMKII通路介导心肌细胞死亡。

6. 小分子抑制剂MSB可阻断ZBP1介导的PANoptosis并缓解I/R损伤
通过结构虚拟筛选,研究者发现小分子MSB可与ZBP1蛋白结合(KD = 725 nM),并有效阻断其与RIPK3、CASP8、CASP6的相互作用。体外实验中,MSB显著减少H/R诱导的心肌细胞死亡,包括PI染色阳性细胞数、LDH释放和CASP3活性。在小鼠I/R模型中,MSB预处理显著减少心肌梗死面积、血清LDH水平和TUNEL阳性细胞数。7天后的心脏功能评估显示,MSB可改善射血分数EF并减少心肌纤维化。上述结果表明,MSB通过靶向ZBP1阻断PANoptosome组装,具有良好的心肌保护作用,展现出潜在的临床应用价值。

【实验结论】
本研究首次系统揭示了ZBP1在成人心肌细胞中通过诱导非经典PANoptosome(ZBP1/RIPK3/CASP8/CASP6)复合物形成,驱动PANoptosis,进而加剧心肌I/R损伤。心肌细胞特异性ZBP1缺失可有效缓解I/R诱导的心肌细胞死亡和心脏功能障碍,而ZBP1过表达则足以诱导心衰。小分子MSB可通过靶向ZBP1阻断PANoptosome组装,显著缓解I/R损伤,提示ZBP1是一个有前景的治疗靶点。

Zhang X, Song S, Huang Z, Zeng L, Song Y, Li M, Liu C, Cai F, Wang T, Yu P, Ge J, Sun A. Z-DNA-binding protein 1 exacerbates myocardial ischemia‒reperfusion injury by inducing noncanonical cardiomyocyte PANoptosis. Signal Transduct Target Ther. 2025 Oct 7;10(1):333. doi: 10.1038/s41392-025-02430-5. PMID: 41052986; PMCID: PMC12501347.