欢迎来到乐鱼网页版登录入口网站!各位读者好,今天为大家带来一篇使用整合乳酸化+细胞衰老+糖酵解三大热点并结合动物、细胞和分子层面实验来验证1-硝基芘(1-NP)暴露致慢性阻塞性肺疾病(COPD)的机制的潜在靶点和机制的高分文章,是由安徽医大二院团队2025年5月在Redox Biology发表的,题为“Histone lactylation-induced premature senescence contributes to 1-nitropyrene-Induced chronic obstructive pulmonary disease”。深入探究了1-硝基芘(1-NP)暴露致慢性阻塞性肺疾病(COPD)的潜在机制,阐明1-NP通过H3K14la-p53通路诱导肺上皮细胞衰老致COPD,为抑制乳酸生成提出治疗策略。

发表杂志:
《Redox Biology》是氧化还原生物学领域的国际顶级同行评审期刊,创刊于2013年,聚焦氧化还原信号调控、氧化应激与疾病机制等核心方向,是生命科学(尤其是生物化学、分子生物学、病理生理学及药物研发领域)科研人员的重要学术交流平台。

2025 年影响因子:11.9
ISSN:2213-2317
中科院分区:大类:生物(1 区 Top);小类:生物化学与分子生物学(1 区)、细胞生物学(1 区)
发文量:每年出版文章数平均约373篇
发表成本:APC为3,900美元(约2.8万人民币),作为中科院1区TOP期刊,性价比相对合理
审稿周期:该期刊以高效审稿著称,从投稿到接收平均仅需37 天,大多数作者反馈审稿周期在1-3 个月范围,远快于同类高影响因子期刊
《Redox Biology》作为氧化还原生物学领域的 Top 期刊,其高影响因子、严格的审稿标准、广泛的学科覆盖 使其成为该领域原创研究和综述的重要发表平台。对于从事以下研究的科研人员,尤其推荐投稿:
1.氧化应激与疾病(癌症、神经退行性疾病、心血管疾病等)的机制研究;
2.抗氧化药物 / 制剂的细胞 / 动物实验验证;
3.redox 信号通路、线粒体 redox 代谢的分子机制探究;
4.氧化还原相关检测技术或组学分析方法的创新。
研究背景:
1-硝基芘(1-NP)是常见环境污染物,具遗传毒性和致癌性,可引发呼吸系统疾病。慢性阻塞性肺疾病(COPD)是全球第三大致死病因,传统认为吸烟是主因,但环境污染物作用渐受关注。前期研究显示1-NP可诱导肺泡细胞衰老,而细胞衰老与COPD密切相关。组蛋白乳酸化作为新型表观遗传修饰,调控基因转录和细胞衰老。然而1-NP与COPD的关联及组蛋白乳酸化在其中的作用尚不明确,故本研究探讨1-NP通过组蛋白乳酸化诱导肺上皮细胞衰老致COPD的机制。
本文研究1-硝基芘(1-NP)暴露致慢性阻塞性肺疾病(COPD)的机制,发现慢性1-NP暴露通过促进肺上皮细胞糖酵解和乳酸脱氢酶A(LDHA)表达,升高乳酸水平,诱导组蛋白H3K14乳酸化(H3K14la),进而激活p53转录,导致细胞周期停滞和早衰,最终引发COPD样表型。抑制乳酸生成可缓解该过程,为COPD治疗提供新靶点。
研究框架:
1.提出问题:
基于1-NP的肺毒性及组蛋白乳酸化调控基因转录的特性,提出“1-NP是否通过组蛋白乳酸化诱导肺上皮细胞衰老,进而导致COPD”的假设。
2. 研究框架:
从整体动物、细胞和分子层面,依次验证1-NP致COPD样表型、诱导肺上皮细胞衰老、激活糖酵解-乳酸-组蛋白乳酸化通路、H3K14la调控p53转录及抑制乳酸生成的干预效果。
3. 研究方法:
动物实验采用C57BL/6小鼠动态吸入1-NP构建COPD模型,检测肺功能和病理变化;细胞实验用MLE-12细胞,结合siRNA干扰(LDHA、p53)、Western blot、RT-qPCR、SA-β-gal染色、流式细胞术等;分子机制通过CUT&Tag和ChIP-qPCR验证H3K14la与p53启动子结合。
4. 分析数据:
采用GraphPad Prism进行统计学分析,组间比较用t检验或ANOVA,相关性分析用Pearson检验,P<0.05为差异显著。
5. 研究结论:
整合动物、细胞和分子实验结果,阐明1-NP通过H3K14la-p53通路诱导肺上皮细胞衰老致COPD的机制,提出抑制乳酸生成的治疗策略。


Fig.机制示意图
结果解析:
1. 1-NP暴露导致小鼠出现COPD样表型
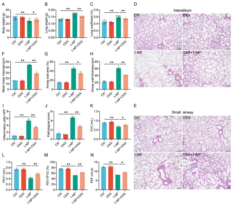
通过动态吸入暴露装置让小鼠长期接触1-NP气溶胶,结果显示小鼠体重下降,肺重量及肺系数增加,肺泡结构受损、炎症细胞浸润,平均线性截距、气道壁面积和厚度增大,肺功能指标(FVC、FEV1、FEV1/FVC、PEF)显著降低,呈现出COPD样病理和功能改变。

2. 1-NP暴露诱导小鼠肺和MLE-12细胞周期停滞与早衰
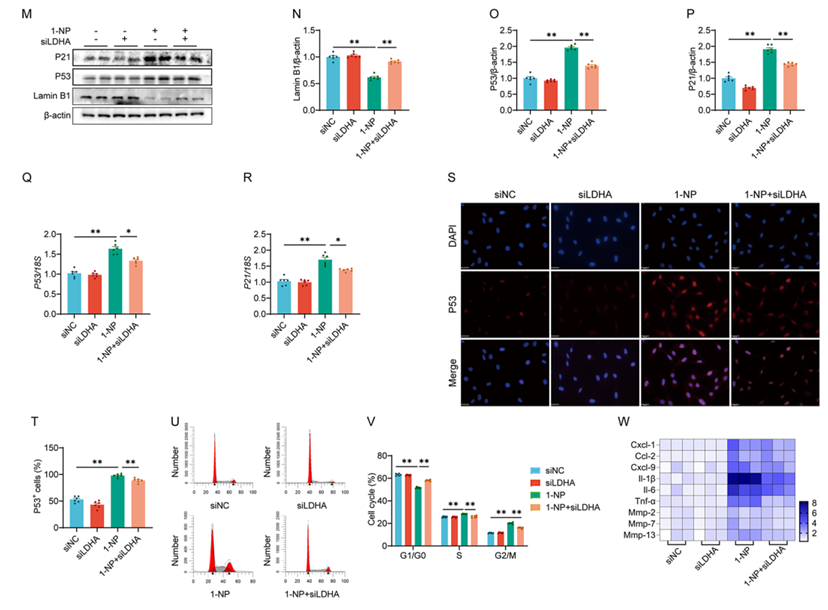
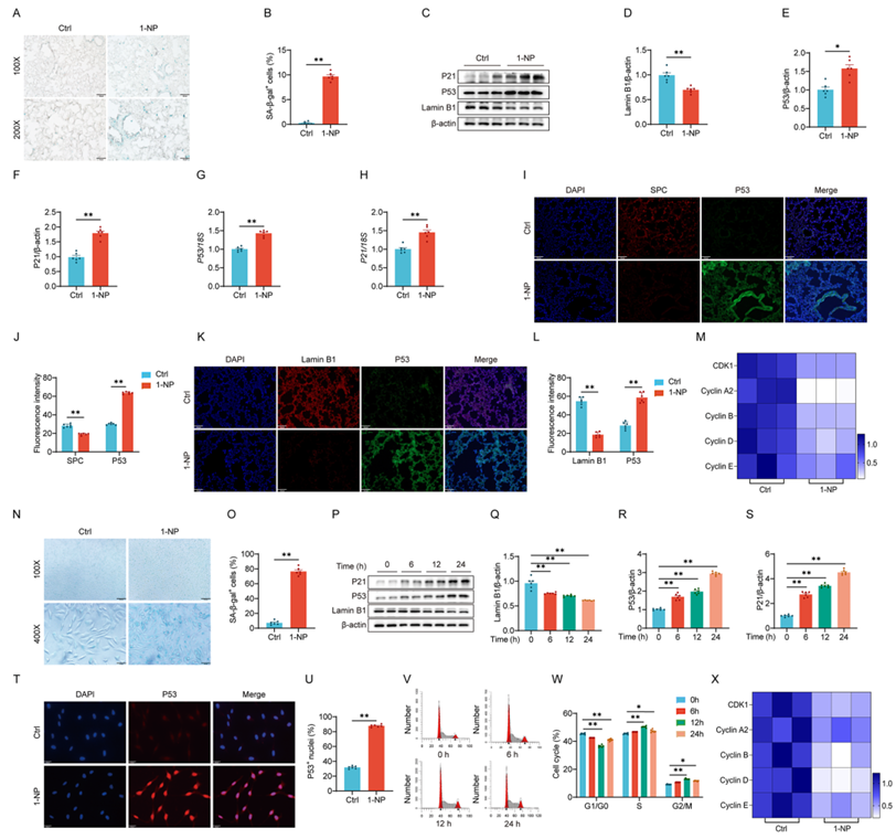
1-NP暴露使小鼠肺组织中SA-β-gal阳性细胞增多,Lamin B1表达降低,p53、p21的mRNA和蛋白水平升高,肺泡Ⅱ型细胞中p53与SPC共定位增加;MLE-12细胞中同样出现SA-β-gal阳性细胞增多、细胞周期S/G2/M期阻滞、p53/p21通路激活及SASP因子表达上调,表明1-NP诱导肺上皮细胞衰老。
3. 1-NP暴露促进小鼠肺和MLE-12细胞糖酵解与乳酸生成
1-NP暴露上调小鼠肺和MLE-12细胞中糖酵解关键酶(HK2、PFKFB3、LDHA)的表达,促进乳酸生成,而丙酮酸脱氢酶(PDH)表达降低,乙酰辅酶A水平无显著变化,提示1-NP通过增强糖酵解和LDHA活性导致乳酸积累。

4. 1-NP暴露诱导肺上皮细胞组蛋白乳酸化而非乙酰化
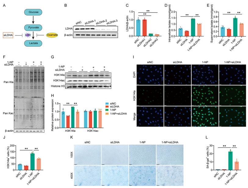
1-NP暴露显著增加小鼠肺组织和MLE-12细胞中Pan Kla、H3K14la等组蛋白乳酸化水平,且呈时间和剂量依赖性,但组蛋白乙酰化(如H3K14ac)水平无明显变化,表明1-NP特异性诱导组蛋白乳酸化修饰。

5. LDHA敲低减轻1-NP诱导的组蛋白乳酸化、细胞周期停滞和早衰
通过siRNA敲低LDHA可减少1-NP诱导的乳酸生成,降低H3K14la水平,缓解MLE-12细胞的细胞周期阻滞、SA-β-gal阳性细胞增多及p53/p21通路激活,抑制SASP因子分泌,证实LDHA介导的乳酸生成是组蛋白乳酸化和细胞衰老的关键上游事件。


6. 组蛋白乳酸化激活肺上皮细胞p53转录
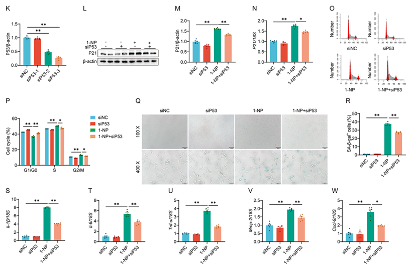
CUT&Tag和ChIP-qPCR实验显示,1-NP诱导的H3K14la在p53启动子区富集,直接促进p53转录;敲低p53可逆转1-NP引起的p21表达上调、细胞周期停滞和衰老,提示H3K14la通过激活p53转录驱动细胞衰老。


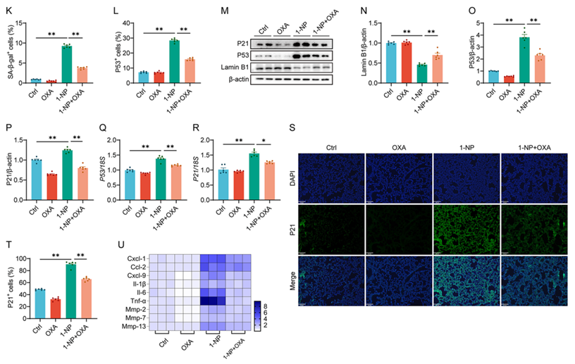
7. OXA补充缓解1-NP诱导的小鼠肺细胞周期停滞和衰老
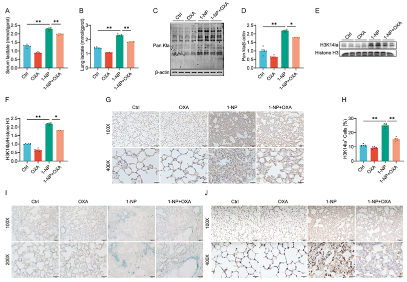
LDH抑制剂oxamate(OXA)预处理可降低1-NP暴露小鼠的血清和肺组织乳酸水平,抑制H3K14la表达,减少SA-β-gal阳性细胞和p53/p21通路激活,缓解细胞周期停滞和SASP因子释放,表明抑制乳酸生成可减轻1-NP诱导的肺上皮细胞衰老。


8. OXA补充减轻1-NP诱导的小鼠COPD样表型
OXA预处理显著改善1-NP暴露小鼠的肺重量、肺系数及肺泡结构损伤,降低气道壁厚度和炎症细胞浸润,改善肺功能指标(FVC、FEV1、FEV1/FVC、PEF),提示抑制乳酸生成可缓解1-NP诱导的COPD样病理改变。

研究结论:
慢性1-NP暴露通过上调肺上皮细胞糖酵解和LDHA表达,增加乳酸生成,诱导H3K14la,进而激活p53转录,导致细胞周期停滞和早衰,最终引发COPD。抑制乳酸生成可减轻1-NP介导的上述病理过程,提示糖酵解-乳酸-H3K14la-p53轴是COPD潜在治疗靶点。
研究的创新性:
首次揭示组蛋白乳酸化(H3K14la)在1-NP诱导COPD中的作用,证实H3K14la通过直接激活p53转录调控肺上皮细胞衰老,为环境污染物致COPD的表观遗传机制提供新见解。
研究的不足之处:
仅聚焦肺上皮细胞,未探讨1-NP对其他肺细胞(如成纤维细胞、巨噬细胞)的影响;未明确1-NP诱导糖酵解上调的上游信号;动物模型暴露方式与人类实际暴露场景可能存在差异。
研究展望:
后续可探究1-NP对肺组织其他细胞类型的作用及机制;挖掘调控糖酵解的上游分子(如HIF-1α)在1-NP致COPD中的作用;开展人群流行病学研究,验证H3K14la和p53在环境污染物暴露相关COPD患者中的临床意义;开发靶向LDHA或H3K14la的特异性抑制剂用于COPD治疗。
研究意义:
揭示环境污染物1-NP致COPD的新机制,拓展对COPD发病的认知;提出组蛋白乳酸化和乳酸生成作为COPD治疗新靶点,为开发抗环境污染物相关COPD的药物提供理论依据;强调控制1-NP等环境污染物暴露对COPD预防的重要性。