欢迎来到乐鱼网页版登录入口网站!各位读者好,今天为大家带来一篇整合单细胞RNA测序、空间转录组学和空间代谢组学等研究手段并结合实验来研究脊髓损伤(SCI)的潜在治疗靶点和机制的高分文章,是由复旦大学附属华山医院神经外科、内分泌科等团队2025年10月在Biomarker Research发表的,题为“Integrating single-cell RNA sequencing and spatial multi-omics reveals the molecular signature of regeneration after spinal cord injury”。深入探究了SCI 后的自我修复的潜在分子机制,为SCI的机制研究和治疗靶点挖掘提供了 “细胞- 基因-代谢-空间” 关联的多组学框架。

发表杂志:
《Biomarker Research》是一本专注于生物标志物研究的学术期刊,由BioMed Central Ltd于2013年创刊,涵盖生物标志物研究的所有方面,从基础发现到临床应用的全链条转化研究。

2025 年影响因子:11.5
ISSN:2050-7771
JCR 分区:医学Q1 /肿瘤学Q1 ,双料Top期刊
发文量:每年出版文章数平均约79篇
发表成本:EUR 2790 | USD 3390 | GBP 2490(符合条件的作者可申请费用减免)
审稿周期:以快速审稿著称,首审时间仅约7天,从投稿到在线发表周期短,从投稿到发表全程约3-4 个月
《Biomarker Research》是生物标志物研究领域的快速成长型期刊,凭借其高影响因子、快速审稿、开放获取和跨学科定位,成为该领域研究者发表高质量成果的理想选择,尤其适合从事生物标志物发现、验证及临床转化研究的科研人员。
研究背景:
脊髓损伤(SCI)可导致性残疾,损伤后虽启动自我修复,但神经元再生和生长微环境支持有限。现有单细胞研究缺乏基因表达的空间结构及代谢变化信息,而空间组学可弥补此不足。本研究旨在通过整合单细胞RNA测序、空间转录组学和空间代谢组学,在单细胞和空间分辨率水平解析SCI后自我修复的分子机制,以发现潜在治疗靶点。
本文通过单细胞RNA测序、空间转录组学和空间代谢组学技术,对脊髓损伤(SCI)后大鼠模型的自我修复过程进行研究,识别出三个与脊髓修复相关的细胞亚群(Mic2小胶质细胞、Mac4巨噬细胞、Fib4成纤维细胞),并揭示其空间转录和代谢特征,为SCI治疗靶点提供多组学框架。
研究框架:
1.提出问题:
SCI后自我修复的细胞异质性及空间分子特征尚不明确,需结合多组学技术解析。
2. 研究框架:
以大鼠SCI模型为对象,整合单细胞RNA测序、空间转录组学和空间代谢组学,从细胞、空间转录和代谢层面分析修复机制。
3. 研究方法:
采用单细胞测序识别细胞亚群,空间转录组定位细胞分布,空间代谢组分析代谢物富集,结合免疫组化、qRT-PCR等验证。
4. 分析数据:
通过Seurat、CellChat等工具进行细胞聚类、功能富集及细胞通讯分析,关联空间转录与代谢数据。
5. 研究结论:
识别修复相关细胞亚群,明确其空间分布及代谢特征,提出潜在治疗靶点。


Fig.1a工作流程示意图
结果解析:
1. 单细胞、空间转录组与空间代谢组联合解析脊髓损伤后的分子变化
通过单细胞RNA测序(scRNA-seq)、空间转录组(ST)和空间代谢组(SM)技术,构建脊髓损伤(SCI)后细胞异质性和空间分子特征的多组学框架。scRNA-seq识别出10种主要细胞类型(如小胶质细胞、巨噬细胞、成纤维细胞等);ST和SM显示损伤脊髓与假手术组在转录和代谢模式上存在显著差异,且正常脊髓的白质与灰质也表现出不同的分子特征。
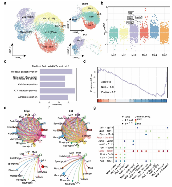
2. 脊髓损伤中小胶质细胞亚群的分子鉴定
将小胶质细胞亚聚类为6个亚群,发现SCI后主要富集的Mic2亚群高表达Spp1、Hopx等修复相关基因,参与伤口愈合和细胞黏附调控。细胞间通讯分析显示,Mic2与内皮细胞、少突胶质前体细胞(OPCs)等通过Cd99-Cd99、Psap-Gpr37l1等配体-受体对相互作用,提示其在血管生成和神经保护中的潜在作用。

3. 再生促进型小胶质细胞的多组学特征
通过整合分析本研究与公共数据集,证实Mic2亚群与再生促进型小胶质细胞(MG3)高度相关,富集于修复相关通路。空间定位显示Mic2主要分布在损伤脊髓背侧白质区,且该区域牛磺酸(taurine)代谢水平显著升高,推测牛磺酸通过Gad2酶调控促进轴突再生。

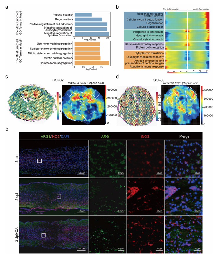
4. 巨噬细胞亚群的分子异质性与极化轨迹
将巨噬细胞分为6个亚群,其中Mac4为抗炎M2型亚群,高表达Anxa3等抗炎基因;Mac2和Mac5为促炎M1型亚群。拟时序分析揭示巨噬细胞极化的两条轨迹:促炎分支(Mac2/5)富集免疫相关通路,抗炎分支(Mac4)富集细胞解毒和再生通路。

5. 抗炎巨噬细胞Mac4的空间代谢特征及功能验证
空间分析显示Mac4呈簇状分布,其富集区域高表达柯巴酸(copalic acid, CA)。体外和体内实验证实CA可抑制促炎基因(CD86、IL-1β)表达,降低iNOS水平并升高ARG1水平,验证了其抗炎作用。

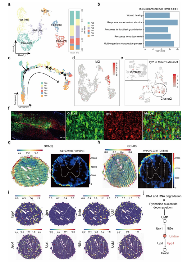
6. 促再生成纤维细胞亚群Fib4的发现与空间定位
鉴定出高表达Igf2的成纤维细胞亚群Fib4,其富集于损伤脊髓表面区域,且该区域尿苷(uridine)代谢水平升高。Fib4通过分泌IGF2促进神经元存活和轴突再生,尿苷可能通过Upp1、Nt5e等酶调控参与组织修复。

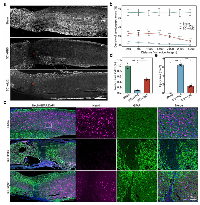
7. 重组IGF2促进脊髓损伤后的神经保护与轴突再生
体内实验显示,损伤后注射重组IGF2(rIgf2)可增加损伤区5-羟色胺(5HT)阳性轴突密度,提高NeuN+神经元存活率,缩小损伤面积,并通过行为学评估(BMS评分、倾斜板实验)证实其促进运动功能恢复的作用。

研究结论:
识别出三个促进脊髓修复的细胞亚群(Mic2、Mac4、Fib4),明确其空间分布(Mic2于背侧白质,Mac4簇状分布,Fib4于损伤周围)及代谢特征(分别高表达牛磺酸、柯巴酸、尿苷),为SCI治疗提供多组学框架。
研究的创新性:
整合单细胞RNA测序、空间转录组学和空间代谢组学,在单细胞和空间水平揭示SCI修复的细胞异质性及代谢特征,发现柯巴酸和尿苷的修复作用。
研究的不足之处:
未纳入单细胞核RNA测序,缺乏神经元数据;单细胞测序与空间组学样本来自不同动物,可能引入偏差;机制研究较基础,需进一步验证。
研究展望:
结合单细胞核RNA测序解析神经元在修复中的作用;开发单细胞空间多组学技术减少样本差异;深入探究牛磺酸、柯巴酸、尿苷的具体作用机制;开展临床转化研究,验证候选靶点的治疗效果。
研究意义:
揭示SCI后自我修复的细胞和分子机制,为开发靶向特定细胞亚群及代谢物的治疗策略提供理论基础,推动SCI再生医学发展。