欢迎来到乐鱼网页版登录入口网站!GBM 微环境里存在典型的营养竞争(nutrient competition):肿瘤细胞高代谢、强摄取,导致免疫效应细胞(尤其 NK、CD8⁺T)在肿瘤内“吃不饱、打不动”。但氨基酸层面(尤其 BCAA:Leu/Ile/Val)如何被 GBM 系统性重编程并造成免疫逃逸,以及是否能用于增强 CAR-NK 在 GBM 中的浸润与持久性,缺少完整的机制闭环与可转化组合策略。
该研究显示:GBM 通过 PSMD14-BCKDK-IGF2BP3 正反馈环增强 SLC7A5/SLC7A8 介导的 BCAA 摄取,从而在 TME 造成 BCAA 枯竭、抑制 NK/CD8⁺T 的细胞毒功能;抑制 PSMD14(OPA 等)可打断该轴,恢复免疫浸润并显著增强 CAR-NK 疗效,且临床上 PSMD14/BCKDK 高表达与 NK/CD8⁺T 低浸润和差预后相关。

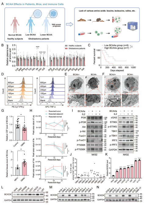
结论 1:GBM “抢走”BCAA 是 NK 功能受抑的主因之一
作者从患者与模型层面提出关键问题:TME 的 BCAA 被显著消耗,而 BCAA 缺乏会削弱 NK 的细胞毒与存活,并与肿瘤内 NK/CD8⁺T 浸润负相关;机制层面表明 BCAA 缺乏会抑制 NK 细胞内的 PI3K/Akt 与 cGAS-STING 等与效应功能相关的信号,并伴随线粒体完整性受损。

Fig1. 胶质母细胞瘤通过竞争性消耗支链氨基酸抑制自然杀伤细胞功能
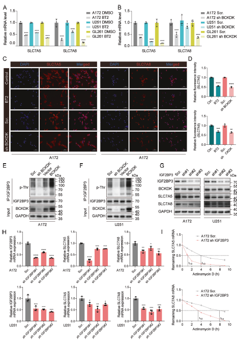
结论 2:BCKDK 是 GBM 强摄取 BCAA 的“枢纽”,通过 IGF2BP3 稳定转运体转录本
作者把“谁在驱动肿瘤端摄取 BCAA”落到 BCKDK:BCKDK 的抑制/敲低会降低膜转运体 SLC7A5/SLC7A8 表达;并提出一个后转录调控模块:BCKDK → IGF2BP3(RNA-binding protein)→ 稳定 SLC7A5/SLC7A8 mRNA,从而提升肿瘤对 BCAA 的掠夺能力,进一步加剧免疫抑制环境。

Fig2. BCKDK 通过 IGF2BP3 调控 GBM 中支链氨基酸转运体的表达
结论 3: PSMD14 作为去泛素化酶稳定 BCKDK,并与 IGF2BP3 构成正反馈环
PSMD14 与 BCKDK 直接互作,通过去泛素化拮抗其被 E3(TRIM21)介导的蛋白酶体降解,使 BCKDK 在蛋白层面稳定累积;因此 PSMD14 上调会推动 GBM 的 BCAA 摄取与免疫逃逸。
更进一步,作者提出 PSMD14-BCKDK-IGF2BP3 正反馈:PSMD14 稳定 BCKDK;BCKDK 增强 IGF2BP3 功能;IGF2BP3 反过来稳定 PSMD14 mRNA,把代谢优势“锁死”为持续状态。

Fig3. PSMD14 通过稳定 BCKDK 蛋白调控支链氨基酸代谢
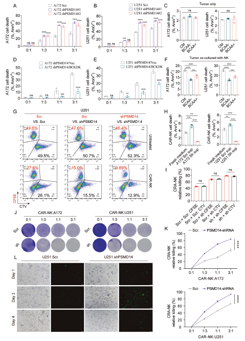
结论 4:抑制 PSMD14 增强 CAR-NK 的杀伤、迁移、浸润能力
在共培养体系中,PSMD14 敲低提升 CAR-NK 对 GBM 细胞的杀伤效率,并促进 CAR-NK 的迁移/浸润表型;而 BCKDK 回补可部分/显著逆转上述效应,支持该增敏效应主要经 PSMD14→BCKDK→BCAA 轴实现。

Fig. 4 PSMD14/BCKDK 轴调控 CAR-NK细胞毒性、凋亡及迁移能力
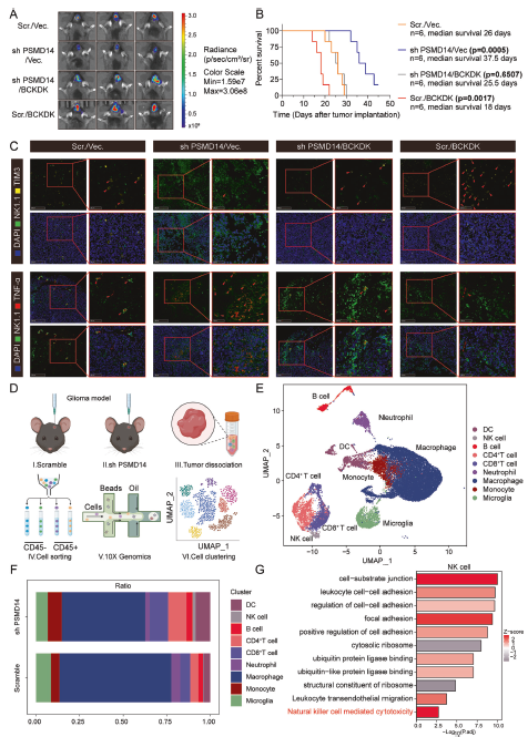
结论 5:在原位 GBM 模型中抑制 PSMD14 可重塑免疫微环境,提升 NK 浸润与效应功能
在小鼠原位模型中,PSMD14 敲低可降低肿瘤负荷并延长生存,同时显著提高肿瘤内 NK 浸润与活化(如 IFN-γ、TNF-α、GZMB/PRF1 等效应相关特征增强,耗竭/抑制表型下降)。单细胞转录组进一步提示免疫细胞组成与通讯增强;并且在 Batf3⁻/⁻(cDC1 缺陷)背景下疗效削弱,提示 NK-cDC1-CD8⁺T 免疫回路参与 PSMD14 抑制后的抗肿瘤效应形成。

Fig. 5 PSMD14/BCKDK轴通过调控支链氨基酸代谢,重塑GBM免疫微环境
结论 6:PSMD14 抑制剂 OPA 与 CAR-NK 在 PDX 中具有协同增效作用
在原位 luc-IL60-11 PDX 模型中,OPA 单药效应有限,但与 CAR-NK 联用可获得更强的肿瘤抑制与生存获益;体内示踪/MRI/组织学共同支持联用提高 CAR-NK 的肿瘤内持久性与杀伤能力,且主要脏器无明显毒性信号。临床样本层面,PSMD14/BCKDK 高表达与 CD8⁺T、CD56⁺NK 浸润减少及不良预后相关,为“PSMD14-BCKDK 作为免疫增敏靶点”的转化价值提供支撑。

Fig. 6 OPA 与 EGFRvIII-CAR NK 细胞疗法联用,可协同增强原位 GBM PDX 模型的抗肿瘤疗效
研究逻辑总结:
1. 先确认 BCAA 竞争 → NK/CD8 功能受抑 的免疫代谢现象(患者/模型/体外)。
2. 在肿瘤端锁定 BCKDK转运体轴,解释“为何 GBM 能持续掠夺 BCAA”。
3. 向上追溯到蛋白稳态:用 PSMD14 去泛素化稳定 BCKDK + 正反馈环把通路做成闭环。
4. 用 OPA(PSMD14 抑制)/遗传敲低 在体内重塑免疫微环境,再把它和 CAR-NK 做组合治疗并在 PDX 中验证协同与安全性,最后用临床队列做相关性与预后支撑。