欢迎来到乐鱼网页版登录入口网站!乳酸化修饰调控cGAS促进肿瘤生长
乳酸是糖酵解的终产物,作为碳源和信号分子,为肿瘤发展提供代谢、微环境和免疫基础。近,乳酸被重新定义为表观遗传学的标志,通过组蛋白修饰实现免疫重塑和肿瘤进展。然而,大多数非表观遗传蛋白的乳酸化及其功能尚未被充分研究。
先天免疫系统通过多个模块组成的信号级联反应来响应入侵或细胞损伤。乳酸通过直接与MAVS结合抑制RLR信号转导,但乳酸对先天免疫反应的胞质DNA感应的影响尚不清楚。cGAS被鉴定为感知胞质DNA并触发先天免疫反应的关键酶,其活性和蛋白稳定性受翻译后修饰的调节。
泛素-蛋白酶体系统(UPS)是蛋白质降解的主要途径,但存在泛素非依赖性蛋白酶体降解(UbInPD)。UbInPD底物的特征和分子机制尚未明确。
本研究发现,乳酸通过促进cGAS的K21乳酸化,使其被蛋白酶体亚基PSMA4捕获并降解,这一过程独立于泛素。此外,乳酸还通过促进PIK3CB的K415乳酸化,抑制ULK1介导的PSMA4 S188磷酸化,从而影响PSMA4与cGAS的结合及cGAS的降解。这些机制共同促进了肿瘤生长,并与肺腺癌的预后相关。本项研究揭示了cGAS降解的新机制,并为癌症治疗提供了潜在的分子靶点。

乳酸化乳酸化协调 cGAS 的泛素非依赖性降解并促进肿瘤生长
结论1 乳酸诱导cGAS降解,独立于泛素。
研究发现,MCT1是乳酸转运的关键蛋白,敲除MCT1可显著减轻LLC条件培养基诱导的cGAS降解。抑制或敲低LDHA(如使用FX11)可升高cGAS表达,并增强HSV感染时的干扰素产生。葡萄糖剥夺或2-DG处理促进cGAS表达,而缺氧则抑制其表达。机制上,乳酸通过蛋白酶体途径降解cGAS,而非溶酶体途径。阻断蛋白酶体可逆转乳酸诱导的cGAS降解,表明乳酸通过蛋白酶体途径调控cGAS稳定性。

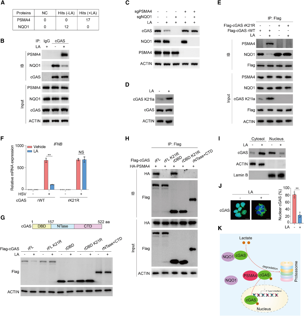
图1 乳酸破坏cGAS稳定性
结论2 cGAS 的K21位点乳酸化修饰促进cGAS降解。
研究发现,乳酸通过促进cGAS的非泛素依赖性蛋白酶体降解来抑制干扰素的产生。质谱分析显示,乳酸调节了cGAS与PSMA4和NQO1的相互作用。乳酸促进PSMA4与cGAS结合,而敲除PSMA4会阻断乳酸诱导的cGAS降解。此外,cGAS在K21位点发生乳酸化修饰,K21R突变体(将K21突变为精氨酸)显著抑制了乳酸诱导的cGAS降解,并增强了cGAS的蛋白稳定性。

图2 cGAS 的K21位点乳酸化修饰促进cGAS降解
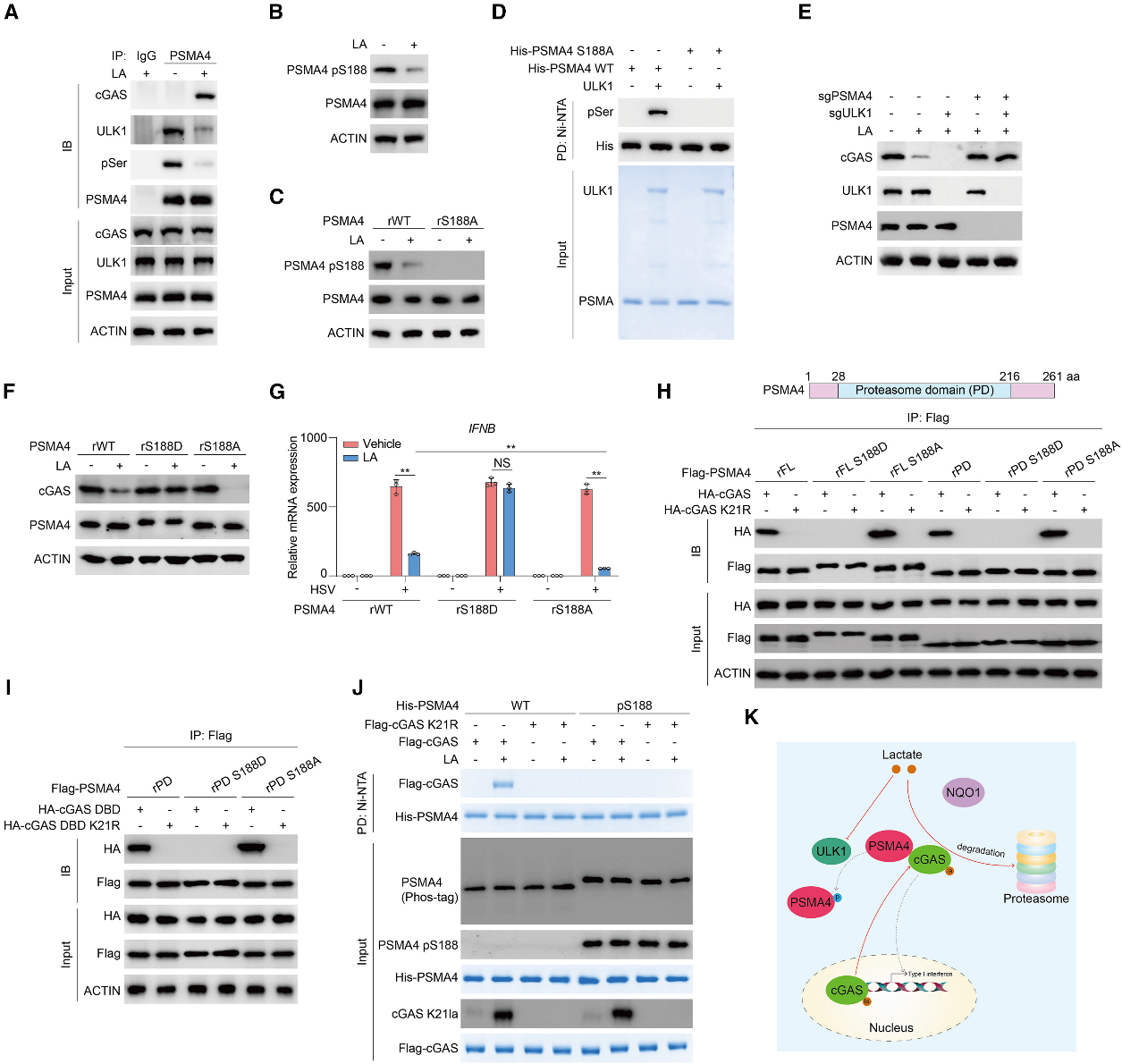
结论3 PSMA4 Ser188位点的磷酸化稳定cGAS。
研究发现,PSMA4 pS188对cGAS稳定性有重要影响。构建PSMA4的rS188D突变体可稳定cGAS蛋白,而rS188A突变则加速乳酸诱导的cGAS降解。乳酸化cGAS与PSMA4直接结合,但这种结合受到PSMA4 pS188的调控。具体而言,PSMA4 pS188通过影响cGAS与PSMA4的相互作用来稳定cGAS,维持干扰素生成。

图3 PSMA4 pS188 稳定 cGAS
结论4 PIK3CB K415la位点的乳酸化稳定cGAS。
研究发现,乳酸通过调控PIK3CB的K415la修饰影响其与P85β的相互作用,从而激活PI3K信号。乳酸或缺氧可增强PIK3CB的K415la修饰,破坏PIK3CB与P85β的结合,促进PIP3生成,进而影响PSMA4与cGAS的相互作用及其pS188水平。K415R突变可稳定PIK3CB-P85β复合物,抑制乳酸诱导的cGAS降解,并促进干扰素生成。此外,PIK3CB的K415R突变阻断了乳酸对PSMA4与cGAS相互作用的影响。这些结果表明,PIK3CB K415la在调控cGAS稳定性和免疫反应中发挥重要作用。

图4 PIK3CB K415的乳酸化促进 cGAS 降解
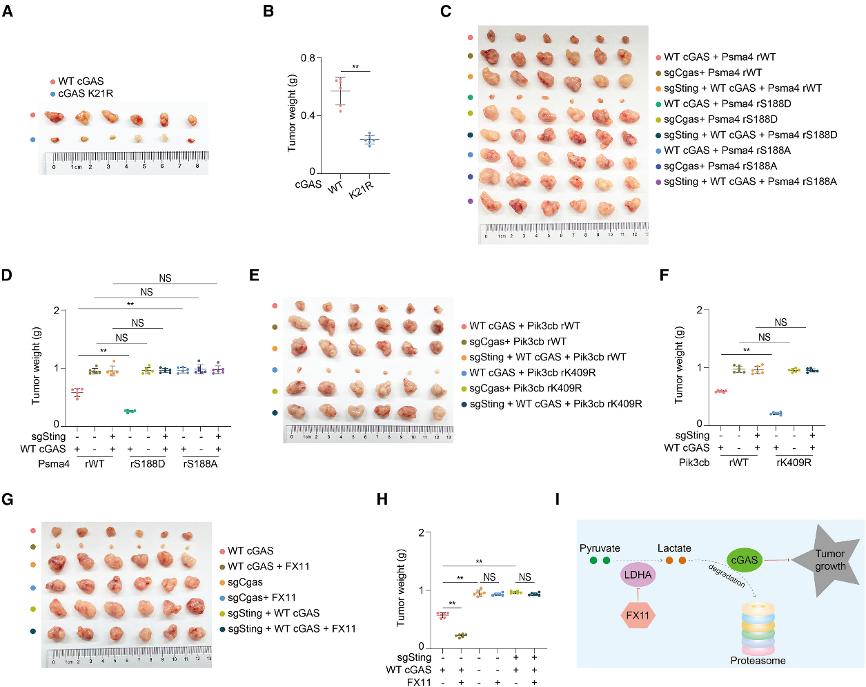
结论5 乳酸-cGAS轴线促进肿瘤生长
研究发现,cGAS K21la在肿瘤生长中具有重要作用。实验中,将cGAS的野生型(WT)和K21R突变体重组到肿瘤细胞中,发现K21R突变体细胞的活力显著降低,且cGAS表达下降被阻断。LDHA抑制剂FX11可诱导cGAS表达,减少乳酸生成,并抑制肿瘤生长。体内实验表明,cGAS K21R显著抑制肿瘤生长,降低肿瘤重量,提高cGAS表达和CD8+ T细胞浸润。PSMA4的rS188D突变抑制肿瘤生长,而rS188A则促进生长。PIK3CB的rK309R突变也抑制肿瘤生长,提高cGAS水平和CD8+ T细胞浸润。cGAS或Sting的缺失使肿瘤对FX11失去敏感性。这些结果表明,cGAS K21la与肿瘤生长相关,并在针对乳酸生成的药物的抗肿瘤效果中起关键作用。

图5 乳酸-cGAS轴线促进肿瘤生长