欢迎来到乐鱼网页版登录入口网站!各位读者好,今天为大家带来一篇使用综合运用网络药理学结合分子对接、DARTS等研究手段来研究天然香豆素化合物韦得内酯(WED)在中性粒细胞减少症中的治疗作用、潜在靶点和机制的高分文章,是由西南医科大学团队2025年12月在Advanced Science发表的,题为“Wedelolactone, a Novel TLR2 Agonist, Promotes Neutrophil Differentiation and Ameliorates Neutropenia: A Multi-Omics Approach to Unravel the Mechanism”。深入探究了天然香豆素化合物韦得内酯(WED)通过靶向TLR2激活MEK/ERK通路,促进中性粒细胞分化并增强其杀菌功能,加速中性粒细胞水平恢复,为中性粒细胞减少症治疗提供新靶点与策略。

发表杂志:
《Advanced Science》是一本由 Wiley 出版的开放获取跨学科科学期刊,创刊于 2014 年。该期刊在材料科学、化学、物理等领域具有较高的影响力和认可度。

2025 年影响因子:14.1
ISSN:2198-3844
中科院分区:中科院分区为大类学科材料科学 1 区、化学 1 区、工程技术 1 区,小类学科纳米科技、化学综合、材料综合均为 1 区。
发文量:每年出版文章数约1065篇
发表成本:若文章被接受并发表,需支付APC费用,为6730美元/ 4480英镑/ 5640欧元。
审稿周期:平均为12周,部分稿件可能因主题复杂性等因素而有所不同。
《Advanced Science》作为 Wiley 旗下的旗舰期刊,它以严格的同行评审流程保障学术质量,以涵盖从微观材料设计到宏观工程应用的广泛学科视野,为不同领域的研究提供了高效的交流平台。其稳定的高影响因子、高 ESI 高被引论文占比及显著的转化率,不仅彰显了所刊成果的学术影响力与应用价值,更使其成为科研工作者衡量研究水平、提升学术声誉的重要标杆。同时,对中国科研力量的高度认可与友好态度,也让它成为连接国内成果与学术舞台的关键纽带,持续助力全球科技创新的融合与发展。
研究背景:
中性粒细胞减少症是癌症放化疗常见并发症,增加感染风险和死亡率,现有治疗(如G-CSF)存在副作用且可能损害中性粒细胞功能。天然香豆素化合物韦得内酯(WED)前期被发现可促进血小板生成并恢复白细胞计数,但其对中性粒细胞的作用及机制尚不明确。TLR2 agonists在非人类灵长类动物中显示出改善化疗诱导中性粒细胞减少的潜力,但WED是否通过TLR2调控中性粒细胞分化尚未可知。因此,本研究旨在阐明WED对中性粒细胞的作用及分子机制,为中性粒细胞减少症提供新治疗策略。
本研究探讨天然香豆素化合物韦得内酯(WED)治疗中性粒细胞减少症的潜力及其机制。通过体外细胞实验、辐射诱导中性粒细胞减少症的小鼠和斑马鱼模型,发现WED可促进中性粒细胞分化并增强其杀菌功能,加速中性粒细胞水平恢复。结合多组学分析(GEO数据库、RNA测序、分子对接等),证实WED通过靶向TLR2及其下游MEK/ERK信号通路,上调PU.1和CEBPβ等转录因子,从而发挥抗中性粒细胞减少作用。
研究框架:
1.提出问题:
WED是否通过促进中性粒细胞分化改善中性粒细胞减少症?其分子机制是什么?
2. 研究框架:
从体外细胞模型(HL60、NB4细胞及小鼠HSPCs)验证WED的促分化作用,再通过斑马鱼和小鼠模型验证体内疗效,结合多组学分析和实验验证解析分子机制。
3. 研究方法:
采用CCK-8/LDH检测细胞毒性,Giemsa染色、流式细胞术等评估分化及功能;通过GEO数据库、RNA测序、网络药理学筛选靶点;利用分子对接、DARTS、Western blot等验证TLR2-MEK/ERK通路。
4. 分析数据:
对测序数据进行差异表达基因和富集分析,结合功能实验结果验证靶点及通路。
5. 研究结论:
WED通过靶向TLR2激活MEK/ERK通路,促进中性粒细胞分化,改善中性粒细胞减少症。


Fig 9.机制示意图
结果解析:
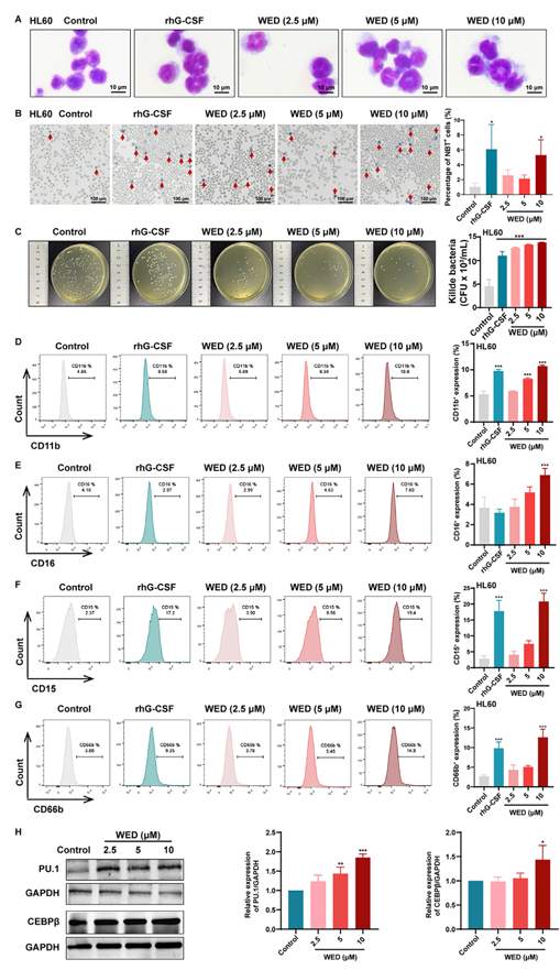
1. WED在体外促进中性粒细胞分化及杀菌功能
通过Giemsa染色观察到WED处理后HL60细胞核质比降低、核分叶增加;NBT还原实验显示NBT阳性细胞比例上升,细菌杀伤实验表明其增强中性粒细胞对金黄色葡萄球菌的清除能力;流式细胞术证实CD11b、CD16等中性粒细胞表面标志物表达上调;Western blot显示PU.1和CEBPβ转录因子表达增加,表明WED在体外诱导中性粒细胞分化并增强其功能。

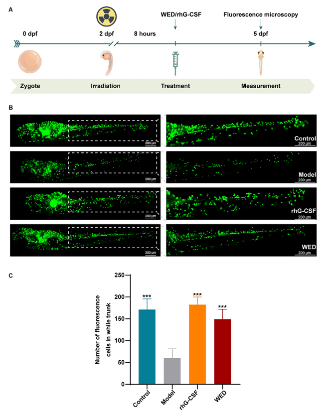
2. WED加速辐射诱导中性粒细胞减少斑马鱼模型的中性粒细胞恢复
利用Tg(mpx:eGFP)转基因斑马鱼模型,经4 Gy X射线照射后,WED处理组在5 dpf时躯干部位eGFP标记的中性粒细胞数量显著高于模型组,与rhG-CSF作用类似,证实WED在体内促进中性粒细胞恢复。

3. WED在辐射诱导中性粒细胞减少小鼠模型中促进造血恢复
WED处理显著提升辐射后小鼠外周血白细胞和中性粒细胞计数,减少骨髓细胞凋亡,增加骨髓CD34+c-Kit+造血干细胞及CD11b+Ly6G+中性粒细胞比例;免疫组化显示骨髓Ly6G表达升高、Caspase-3表达降低,Ki67在骨髓和胸腺中表达增加,表明WED通过保护骨髓造血功能加速中性粒细胞恢复。

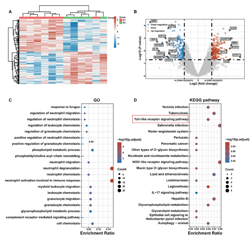
4. 中性粒细胞减少患者外周血粒细胞的基因表达谱分析
通过GEO数据库(GSE108894)分析中性粒细胞减少患者与健康人外周血粒细胞的差异表达基因(DEGs),GO富集显示DEGs主要参与中性粒细胞活化、脱颗粒等免疫过程,KEGG富集提示Toll样受体信号通路等可能为治疗靶点。

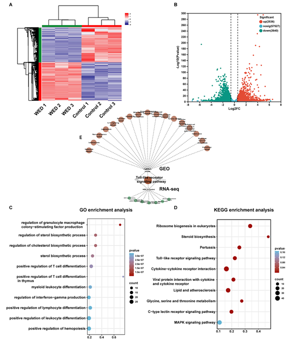
5. WED调控HL60细胞中性粒细胞分化的转录组学分析
RNA测序鉴定WED处理后HL60细胞中5176个DEGs,GO富集涉及粒细胞巨噬细胞集落刺激因子产生调控、造血正调控等生物学过程,KEGG富集指向Toll样受体信号通路和MAPK信号通路;与GEO数据库DEGs交叉分析显示Toll样受体信号通路为共同关键通路。

6. 网络药理学与转录组学联合预测WED治疗中性粒细胞减少的核心靶点
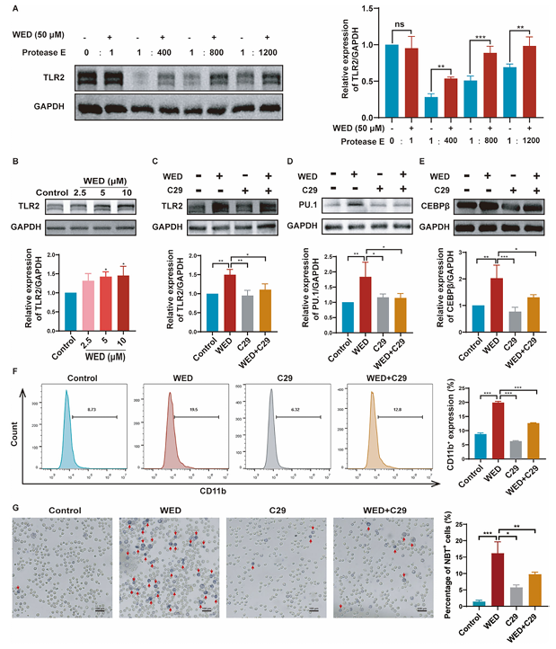
通过TCMSP等数据库获取WED靶点,与中性粒细胞减少相关基因及RNA-seq DEGs交叉得到35个共同靶点,PPI网络分析结合拓扑参数筛选出TLR2、SRC等13个核心靶点;分子对接显示WED与TLR2结合能为-8.0 kcal/mol,免疫荧光和Western blot证实WED上调TLR2表达。

7. WED通过直接结合TLR2促进中性粒细胞分化
DARTS实验证实WED与TLR2直接结合;TLR2抑制剂C29显著抑制WED诱导的TLR2表达、PU.1/CEBPβ上调、CD11b表达及NBT阳性细胞比例;TLR2 siRNA敲低也抑制WED诱导的CD11b和Ly6G表达,表明TLR2是WED的关键作用靶点。

8. WED通过激活TLR2下游MEK/ERK信号通路调控中性粒细胞分化
WED促进HL60细胞MEK和ERK磷酸化;ERK抑制剂SCH772984阻断WED诱导的ERK活化、PU.1/CEBPβ表达及中性粒细胞分化标志物上调;TLR2抑制剂C29抑制WED诱导的MEK/ERK磷酸化,而ERK抑制剂不影响TLR2表达,证实WED通过TLR2→MEK/ERK→PU.1/CEBPβ通路促进分化。

研究结论:
WED是一种新型TLR2激动剂,通过直接结合TLR2激活MEK/ERK信号通路,上调PU.1和CEBPβ等转录因子,促进中性粒细胞分化,在体内外模型中有效改善中性粒细胞减少症,为TLR2靶向治疗中性粒细胞减少症提供依据。
研究的创新性:
发现WED作为TLR2激动剂促进中性粒细胞分化;通过多组学整合(GEO、RNA测序、网络药理学)结合实验验证,系统阐明TLR2-MEK/ERK通路机制;在多种模型(细胞、斑马鱼、小鼠)中验证WED的广谱造血调节作用。
研究的不足之处:
未使用TLR2基因敲除小鼠进行体内机制验证;未明确WED在造血层级中的具体作用阶段(如造血干细胞或中性粒细胞祖细胞);缺乏WED毒性及临床转化的安全性数据。
研究展望:
后续可利用TLR2敲除小鼠验证体内机制;通过单细胞测序明确WED对造血干细胞及各分化阶段的影响;开展WED的药代动力学和毒性研究,推动临床前转化;探索WED与G-CSF联合用药的协同效应,优化治疗方案。
研究意义:
揭示TLR2作为中性粒细胞减少症治疗靶点的潜力,为开发新型TLR2激动剂提供理论基础;WED作为天然产物,具有安全性优势,有望成为替代G-CSF的新型治疗药物,改善放化疗患者的免疫功能和生活质量。