欢迎来到乐鱼网页版登录入口网站!《FSP1和组蛋白去乙酰化酶抑制癌症持久细胞铁死亡》系统性揭示癌症持久细胞(persister cells)对铁死亡敏感性的关键机制,并提出了新的潜在治疗策略。成果发表在Science Advances杂志(IF:12.5);
原文链接:https://www.science.org/doi/10.1126/sciadv.aea8771

《Science Advances》是美国科学促进会(AAAS)在2015年创办的综合性、开放获取期刊,旨在快速传播高质量的跨学科研究;于2015年创刊,发表具有重要创新意义的研究,传承《Science》的高标准,广泛,包括生命科学、物理学、材料科学、工程学、环境科学、计算机科学及社会科学等;周刊,年文章数量2000篇左右;版面费:USD 4950。
持久细胞是指在靶向治疗中存活下来的肿瘤细胞,它们能耐受治疗、引发微小残留病灶、积累突变,并可能导致耐药和肿瘤复发。此前研究发现,持久细胞对铁死亡(一种铁依赖的脂质过氧化引起的细胞死亡)敏感,特别是通过抑制GPX4可诱导其死亡。但GPX4抑制剂在临床应用中面临毒性大、生物利用度低、体内效果差等问题。目前尚不清楚为什么持久细胞对铁死亡高度敏感,尤其是在其铁代谢、谷胱甘肽水平、抗氧化酶表达等方面存在显著异质性的情况下。本研究通过单细胞测序和功能验证,揭示了癌症持久细胞的线粒体活性氧依赖和FSP1下调是其铁死亡敏感的关键内在机制;并进一步发现,利用临床可得的组蛋白去乙酰化酶抑制剂可增加其氧化应激,从而与GPX4抑制产生协同作用,为选择性清除持久细胞提供了新的联合治疗策略。
研究方法:
使用EGFR突变的PC9肺癌细胞、BRAF突变的A375黑色素瘤细胞、HER2扩增的BT474乳腺癌细胞的持久细胞模型。通过单细胞RNA测序分析持久细胞在GPX4抑制剂RSL3处理后的转录变化。使用Seahorse分析氧耗率,流式细胞术检测线粒体ROS(mitoSOX)和总ROS(CellROX)。Western blot检测NRF2、KEAP1、FSP1、GPX4等蛋白;GSH/GSSG检测谷胱甘肽水平。测试FSP1抑制剂(iFSP1)、组蛋白去乙酰化酶抑制剂(HDACi,如panobinostat、vorinostat)与GPX4抑制剂的协同作用。
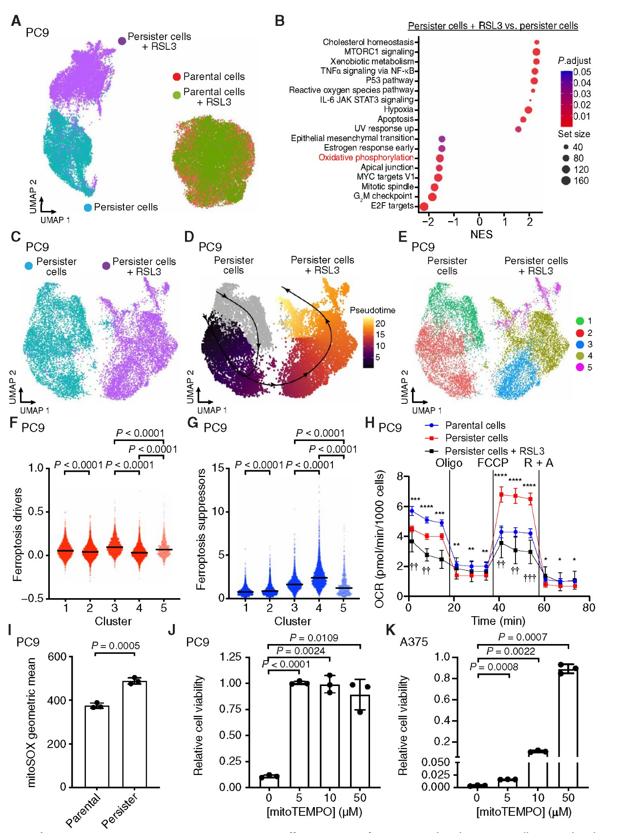
1. 线粒体氧化磷酸化(OXPHOS)及其产生的活性氧(ROS)是癌症持久细胞对铁死亡敏感的关键机制
研究首先通过单细胞转录组分析发现,能在GPX4抑制剂(RSL3)处理后存活的持久细胞,其氧化磷酸化(OXPHOS)相关基因表达显著下调,暗示高OXPHOS可能导致铁死亡易感性。随后的功能实验证实,与亲代细胞相比,持久细胞确实具有更高的OXPHOS活性和随之产生的线粒体活性氧(ROS)水平。关键的直接证据是,使用线粒体靶向抗氧化剂MitoTEMPO清除ROS后,能有效保护持久细胞免于铁死亡,而对亲代细胞影响甚微。这些结果共同构成了一个完整的逻辑链条:持久细胞依赖高OXPHOS代谢,这导致其线粒体ROS本底水平升高,从而使其脂质膜系统对GPX4抑制引发的过氧化攻击更为脆弱,终决定了其对铁死亡的独特敏感性。
图1 氧化磷酸化促进癌症持久细胞的铁死亡增敏
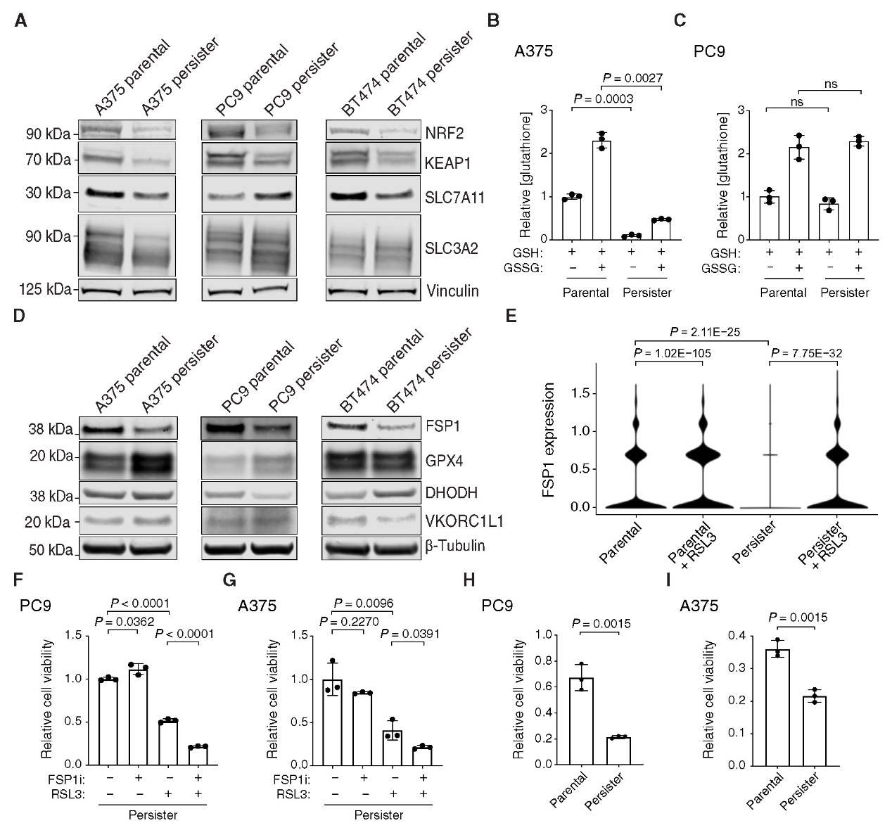
2. 持久细胞存在多样化的抗氧化缺陷,并依赖FSP1以在GPX4抑制下存活
研究发现,尽管不同模型中的持久细胞在NRF2抗氧化通路活性、胱氨酸转运蛋白(SLC7A11)表达及谷胱甘肽水平上存在差异,但FSP1蛋白的表达却在不同类型的持久细胞中普遍下调。然而,在经受GPX4抑制剂(RSL3)攻击后幸存的持久细胞中,FSP1的mRNA表达反而出现上调,表明这些细胞转而依赖残余的FSP1作为生存的储备。功能实验证实了这一推断:单独抑制FSP1对细胞活力影响甚微,但当其与亚致死剂量的GPX4抑制剂联用时,能产生强烈的协同效应,选择性且显著地杀伤持久细胞,而对亲代细胞的杀伤效果则弱得多。这些结果表明,FSP1的下调是持久细胞的内在脆弱性之一,而抑制FSP1可阻断其在GPX4失活后的关键逃逸通路,从而为通过“双靶点抑制”策略选择性清除持久细胞提供了有力的理论依据。研究结果揭示了癌症持久细胞在抗氧化防御系统上存在异质性缺陷,并明确了FSP1是其存活的关键代偿机制和治疗靶点。

图2 持久细胞存在多样化的抗氧化缺陷,并依赖FSP1以在GPX4抑制下存活
3. HDAC抑制与GPX4抑制协同作用,以选择性杀伤持久细胞
临床上已批准的组蛋白去乙酰化酶(HDAC)抑制剂,能够选择性地与GPX4抑制剂协同,高效清除癌症持久细胞。 研究通过系统的药物联用分析(Bliss协同模型)证明,无论是帕比司他还是伏立诺他,与GPX4抑制剂(RSL3)联合使用时,在肺癌(PC9)、黑色素瘤(A375)和乳腺癌(BT474)的持久细胞模型中均显示出强烈的协同杀伤效应(图中呈现红色区域与正协同分数),而对照的亲代细胞则无此效应甚至出现拮抗(绿色区域)。进一步实验表明,这种协同作用具有高度选择性,仅需使用无细胞毒性的低剂量HDAC抑制剂对持久细胞进行短期预处理,便能使其对后续GPX4抑制剂的敏感性显著增强。这些数据共同表明,通过HDAC抑制剂调控持久细胞的表观遗传状态,可以打破其耐受平衡,使其对铁死亡“致敏”。这为克服GPX4抑制剂单药治疗的局限性,开发一种能选择性根除残留疾病、防止复发的联合疗法提供了强有力的实验依据。

图3 HDAC抑制与GPX4抑制协同作用,以选择性杀伤持久细胞
进一步研究发现,尽管转录组分析显示HDAC抑制剂(帕比司他)处理上调了持久细胞中与谷胱甘肽代谢和血红素代谢相关的基因集,但直接测量表明,药物处理并未降低细胞内的谷胱甘肽水平,反而降低了不稳定铁池的含量,排除了这两种常见途径的贡献。关键的机制证据在于,帕比司他处理显著提升了持久细胞的总活性氧和线粒体活性氧水平。功能实验证实了ROS的核心作用:使用线粒体靶向抗氧化剂(MitoTEMPO)或广谱抗氧化剂,能够阻断HDAC抑制剂所带来的铁死亡增敏效应,使其无法与GPX4抑制剂产生协同杀伤。这些结果共同表明,HDAC抑制剂选择性地将持久细胞推向一个氧化还原态失衡的“临界状态”,使其固有的线粒体ROS本底升高,从而极大地降低了触发铁死亡的阈值。这为前述观察到的选择性协同效应提供了直接的机制解释,并确立了“诱导氧化应激”作为清除持久细胞的一种有效策略。

图4 HDAC抑制剂通过诱导持久细胞氧化应激,从而增敏其对铁死亡的响应
5. 图示总结
概念模型图总结了全文的核心逻辑:左半部分 (FSP1机制):GPX4抑制剂(GPX4i)迫使持久细胞依赖FSP1存活;联合使用FSP1抑制剂(FSP1i)可阻断此退路,导致铁死亡。
右半部分 (HDAC抑制剂机制):HDAC抑制剂处理通过增加氧化应激,使持久细胞对GPX4抑制剂诱导的铁死亡更加敏感。
本研究不仅揭示了持久细胞铁死亡敏感的内在机制(线粒体ROS依赖和FSP1代偿),更发现了两种可转化的治疗策略(靶向FSP1或使用HDAC抑制剂),为清除癌症持久细胞、防止复发提供了重要的理论依据和方案。

图5 研究模式图。癌症持久细胞能够通过降低氧化应激水平,从而在GPX4抑制(GPX4i)下存活。然而,耐受GPX4i的持久细胞会转而依赖另一铁死亡抑制酶FSP1来维持生存,此时联合使用FSP1抑制剂(FSP1i)可显著增加其铁死亡。此外,使用临床上可得的HDAC抑制剂进行无毒剂量的预处理或共处理,能够提升持久细胞的氧化应激水平,进而与GPX4抑制剂(GPX4i)产生协同效应,诱导持久细胞铁死亡。
研究结果的局限性:
1、模型局限性:仅使用少数细胞系和药物诱导的持久细胞模型,结论是否适用于更多肿瘤类型和体内环境仍需验证。
2、机制未阐明:HDAC抑制剂如何调控线粒体ROS的分子机制尚未明确。
3、体内数据缺乏:研究主要在体外进行,缺乏动物模型验证联合治疗的疗效与安全性。
4、未涉及其他铁死亡调控因子:如膜修复机制、脂质代谢等可能影响铁死亡的因素未深入探讨。